Упр.3.28 ГДЗ Дорофеев Суворова 7 класс (Алгебра)
Решение #1

Рассмотрим вариант решения задания из учебника Дорофеев, Суворова, Бунимович 7 класс, Просвещение:
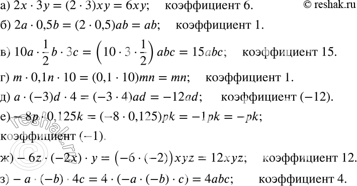
Упростите произведение и назовите коэффициент:
а) 2х * 3у;
б) 2а * 0,5b;
в) 10а * 1/2*b * Зс;
г) m*0,1n*10;
д) а * (-3)d * 4;
е) -8p * 0,125k;
ж) -6z * (-2x) * y;
з) -а * (-b) * 4с.
Популярные решебники 7 класс Все решебники
*размещая тексты в комментариях ниже, вы автоматически соглашаетесь с пользовательским соглашением