Упр.3.22 ГДЗ Дорофеев Суворова 7 класс (Алгебра)
Решение #1

Рассмотрим вариант решения задания из учебника Дорофеев, Суворова, Бунимович 7 класс, Просвещение:
Верно или неверно В каком случае преобразование выражения а - b + с - d выполнено неверно?
1) a-b+c-d=a+c-b-d
2) a-b+c-d=a-d+c-b
3) a-b + c- d = -b + a- d + c
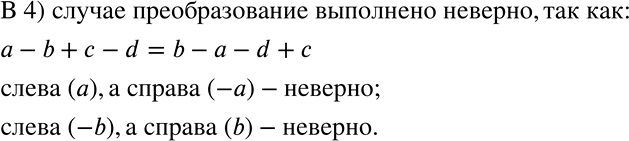
4) a-b + c- d = b- a- d + c
Популярные решебники 7 класс Все решебники
*К сожалению, временные проблемы с публикацией комментариев с мобильных устройств.