🔥ГДЗ под запретом?

Упр.3.170 ГДЗ Виленкин Жохов 6 класс Часть 1, Просвещение (Математика)

Решение #1 (Учебник 2023)

Изображение В Древнем Риме цирк был местом проведения конских скачек и соревнований колесниц. Круп бегущей лошади по манежу должен быть под одним и тем же углом по отношению к...

Решение #2 (Учебник 2023)

Изображение В Древнем Риме цирк был местом проведения конских скачек и соревнований колесниц. Круп бегущей лошади по манежу должен быть под одним и тем же углом по отношению к...

Решение #3 (Учебник 2023)

Изображение В Древнем Риме цирк был местом проведения конских скачек и соревнований колесниц. Круп бегущей лошади по манежу должен быть под одним и тем же углом по отношению к...

Рассмотрим вариант решения задания из учебника Виленкин, Жохов, Чесноков 6 класс, Просвещение:
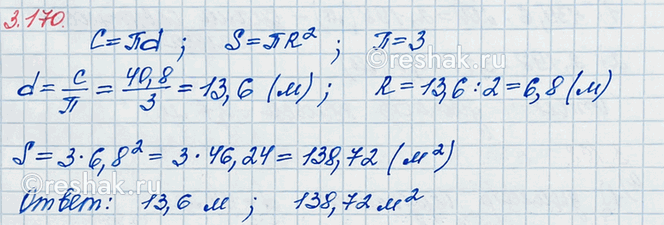
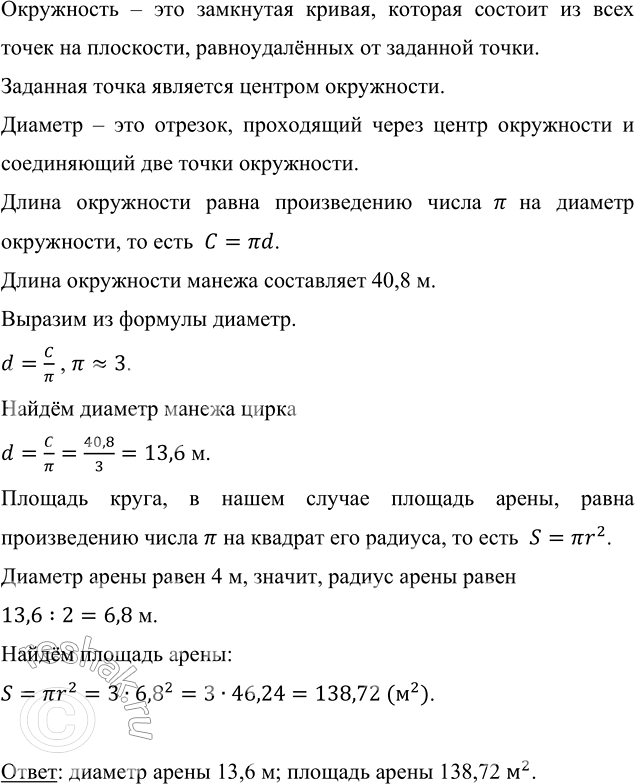
В Древнем Риме цирк был местом проведения конских скачек и соревнований колесниц. Круп бегущей лошади по манежу должен быть под одним и тем же углом по отношению к центру манежа. Это было возможно при длине окружности 40,8 м. Поэтому такой размер манежа принят во всём мире. Найдите диаметр и площадь арены (п ~ 3).
Окружность – это замкнутая кривая, которая состоит из всех точек на плоскости, равноудалённых от заданной точки.
Заданная точка является центром окружности.
Диаметр – это отрезок, проходящий через центр окружности и соединяющий две точки окружности.
Длина окружности равна произведению числа п на диаметр окружности, то есть C=пd.
Длина окружности манежа составляет 40,8 м.
Выразим из формулы диаметр.
d=C/п , п~3.
Найдём диаметр манежа цирка
d=C/п=40,8/3=13,6 м.
Площадь круга, в нашем случае площадь арены, равна произведению числа п на квадрат его радиуса, то есть S=пr^2.
Диаметр арены равен 4 м, значит, радиус арены равен
13,6:2=6,8 м.
Найдём площадь арены:
S=пr^2=3•6,8^2=3•46,24=138,72 (м^2).
Ответ: диаметр арены 13,6 м; площадь арены 138,72 м^2.

*Цитирирование задания со ссылкой на учебник производится исключительно в учебных целях для лучшего понимания разбора решения задания.
*К сожалению, временные проблемы с публикацией комментариев с мобильных устройств.