Упр.3.125 ГДЗ Дорофеев Суворова 9 класс (Алгебра)
Решение #1

Рассмотрим вариант решения задания из учебника Дорофеев, Суворова, Бунимович 9 класс, Просвещение:
Исследуем
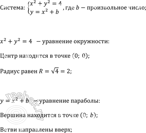
1) Система уравнений x^2 + y^2 = 4 и y = x^2 + b, где b - произвольное число, может иметь одно, два, три или четыре решения, а также не иметь решений. Проиллюстрируйте каждый случай с помощью схематического рисунка. Подберите конкретную систему, соответствующую каждому случаю.
2) Сколько решений может иметь указанная система, если известно, что:
а) b — произвольное положительное число;
б) b — произвольное отрицательное число?
Популярные решебники 9 класс Все решебники
*размещая тексты в комментариях ниже, вы автоматически соглашаетесь с пользовательским соглашением