Упр.3.124 ГДЗ Дорофеев Суворова 9 класс (Алгебра)
Решение #1

Рассмотрим вариант решения задания из учебника Дорофеев, Суворова, Бунимович 9 класс, Просвещение:
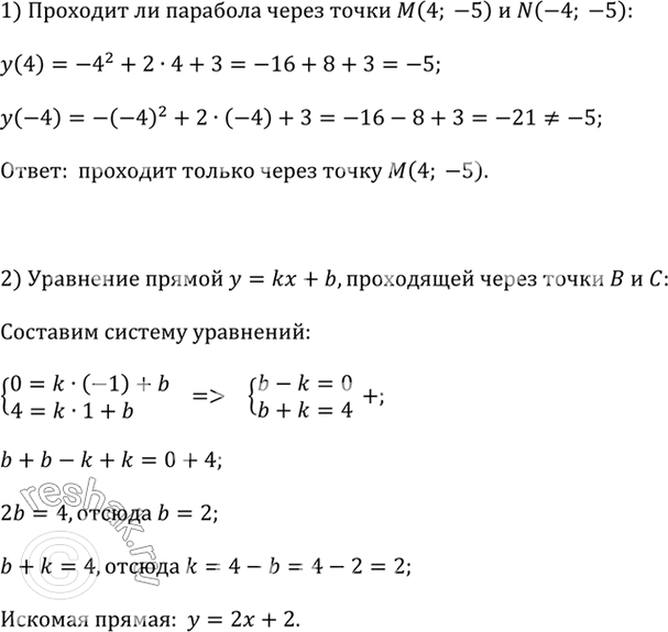
Парабола у = ах^2 + bх + с проходит через точки А(0; 3), В(-1; 0) и С(1; 4).
1) Определите, проходит ли эта парабола через точку М(4; -5); точку N(-4; -5).
2) Запишите уравнение прямой, которая пересекает параболу в точках В и С.
Популярные решебники 9 класс Все решебники
*К сожалению, временные проблемы с публикацией комментариев с мобильных устройств.