Упр.3.131 ГДЗ Дорофеев Суворова 9 класс (Алгебра)
Решение #1

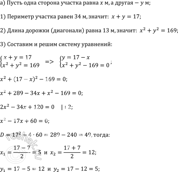
Рассмотрим вариант решения задания из учебника Дорофеев, Суворова, Бунимович 9 класс, Просвещение:
а) Начертите план участка прямоугольной формы, в котором отрезок AB (рис. 3.16) — это дорожка, идущая по диагонали участка. Длина дорожки 13 м, а периметр участка равен 34 м. Сколько решений имеет задача?
б) На отрезке АВ как на диаметре (рис. 3.17) построена полуокружность. Её радиус равен 10 см. Постройте на полуокружности точку С, такую, чтобы расстояние от этой точки до одного из концов диаметра было на 4 см больше, чем расстояние от этой точки до другого конца диаметра. Сколько решений имеет задача?
Популярные решебники 9 класс Все решебники
*размещая тексты в комментариях ниже, вы автоматически соглашаетесь с пользовательским соглашением