Упр.3.129 ГДЗ Дорофеев Суворова 9 класс (Алгебра)
Решение #1

Рассмотрим вариант решения задания из учебника Дорофеев, Суворова, Бунимович 9 класс, Просвещение:
а) Периметр прямоугольного треугольника равен 24 см, его гипотенуза равна 10 см. Найдите катеты этого треугольника.
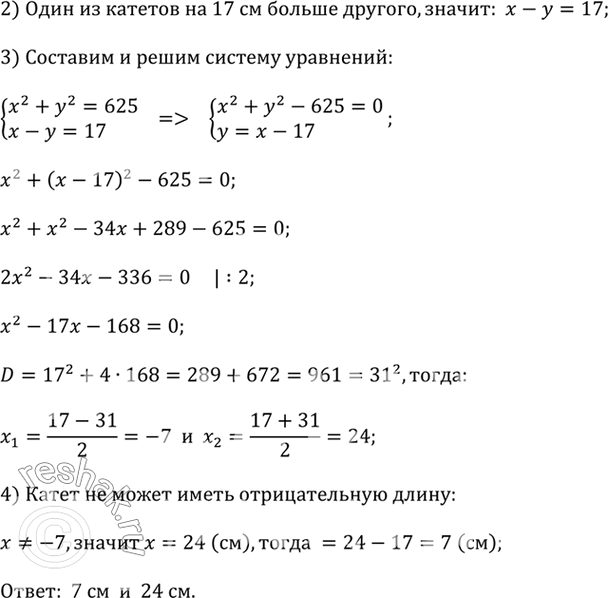
б) Гипотенуза прямоугольного треугольника равна 25 см, а один из его катетов больше другого на 17 см. Найдите катеты этого треугольника.
Популярные решебники 9 класс Все решебники
*К сожалению, временные проблемы с публикацией комментариев с мобильных устройств.