Упр.3.121 ГДЗ Дорофеев Суворова 9 класс (Алгебра)
Решение #1

Рассмотрим вариант решения задания из учебника Дорофеев, Суворова, Бунимович 9 класс, Просвещение:
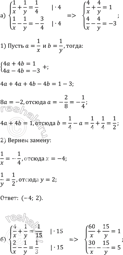
а) 1/x + 1/y = 1/4 и 1/x - 1/y = -3/4;
б) 4/x + 1/y = 1/15 и 2/x - 1/y = 1/3;
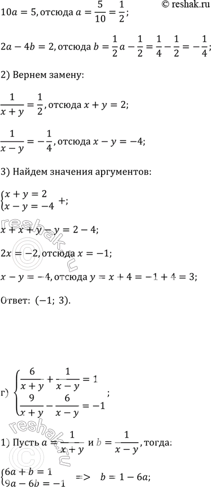
в) 8/(x + y) + 4/(x - y) = 3 и 2/(x + y) - 4/(x - y) = 2;
г) 6/(x + y) + 1/(x - y) = 1 и 9/(x + y) - 6/(x - y) = -1.
Указание. Сведите каждое уравнение системы к линейному с помощью подходящей замены.
Популярные решебники 9 класс Все решебники
*К сожалению, временные проблемы с публикацией комментариев с мобильных устройств.