Упр.3.128 ГДЗ Дорофеев Суворова 9 класс (Алгебра)
Решение #1

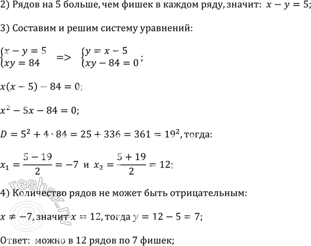
Рассмотрим вариант решения задания из учебника Дорофеев, Суворова, Бунимович 9 класс, Просвещение:
Имеется 84 фишки. Можно ли выложить их на столе одинаковыми рядами так, чтобы:
а) рядов было на 3 меньше, чем фишек в каждом ряду;
б) рядов было на 5 больше, чем фишек в каждом ряду?
Популярные решебники 9 класс Все решебники
*К сожалению, временные проблемы с публикацией комментариев с мобильных устройств.