🔥ГДЗ под запретом?

Упр.3.109 ГДЗ Виленкин Жохов 6 класс Часть 1, Просвещение (Математика)

Решение #1 (Учебник 2023)

Изображение Сторона куба на развёртке, сделанной в масштабе 1 : 4, равна 11,25 см. Чему будет равна сторона этого же куба на развёртке, сделанной в масштабах 1 : 3, 1 :...

Решение #2 (Учебник 2023)

Изображение Сторона куба на развёртке, сделанной в масштабе 1 : 4, равна 11,25 см. Чему будет равна сторона этого же куба на развёртке, сделанной в масштабах 1 : 3, 1 :...
Дополнительное изображение

Решение #3 (Учебник 2023)

Изображение Сторона куба на развёртке, сделанной в масштабе 1 : 4, равна 11,25 см. Чему будет равна сторона этого же куба на развёртке, сделанной в масштабах 1 : 3, 1 :...

Рассмотрим вариант решения задания из учебника Виленкин, Жохов, Чесноков 6 класс, Просвещение:
Сторона куба на развёртке, сделанной в масштабе 1 : 4, равна 11,25 см. Чему будет равна сторона этого же куба на развёртке, сделанной в масштабах 1 : 3, 1 : 5?
Частное двух чисел называют отношением этих чисел.
Отношение длины отрезка на карте к длине соответствующего отрезка на местности называют масштабом карты.
Сторона куба на развёртке 11,25 см.
Обозначим реальную длину стороны куба x см.
Найдём отношение длины стороны квадрата на развёртке к её реальной длине, получим 11,25:x , оно будет равно масштабу развёртки.
Масштаб развёртки 1:4 .
Составим уравнение 11,25: x=1:4
Произведение крайних членов пропорции равно произведению её средних членов, значит, 1•x=11,25•4
Откуда, неизвестный множитель x=(11,25•4)/1 , так как чтобы найти неизвестный множитель, необходимо произведение разделить на известный множитель.
Выполнив умножение в числителе, x=45 см.
Значит, реальная сторона куба равна 45 см.
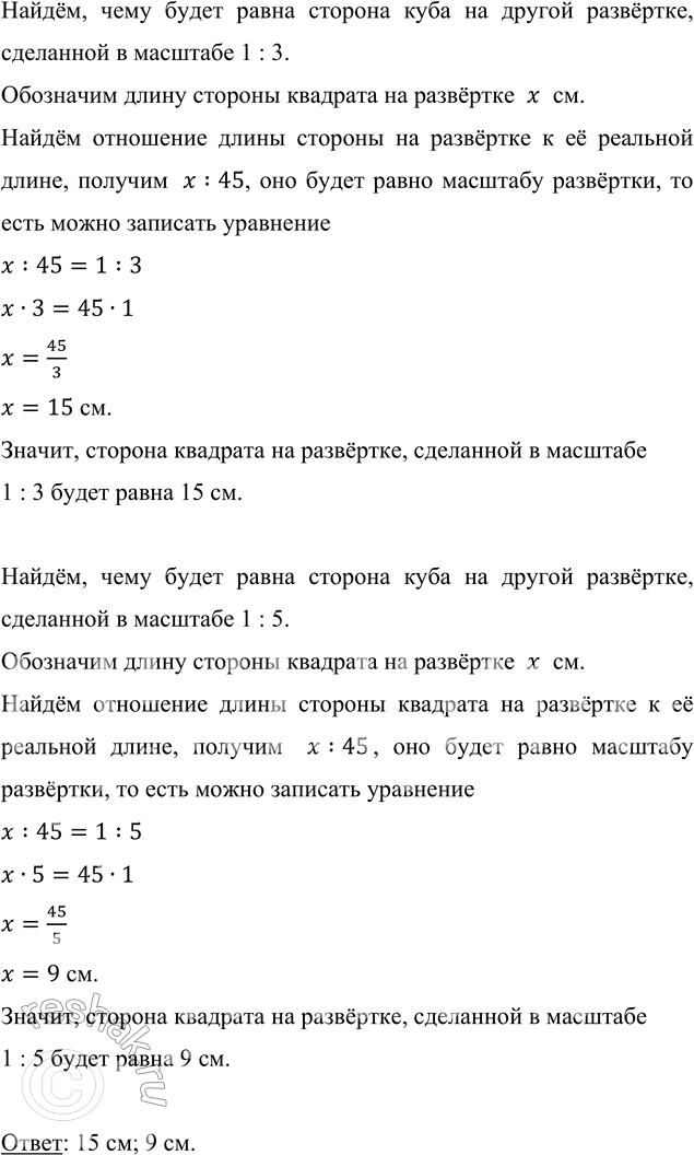
Найдём, чему будет равна сторона куба на другой развёртке, сделанной в масштабе 1 : 3.
Обозначим длину стороны квадрата на развёртке x см.
Найдём отношение длины стороны на развёртке к её реальной длине, получим x:45, оно будет равно масштабу развёртки, то есть можно записать уравнение
x:45=1:3
x•3=45•1
x=45/3
x=15 см.
Значит, сторона квадрата на развёртке, сделанной в масштабе
1 : 3 будет равна 15 см.
Найдём, чему будет равна сторона куба на другой развёртке, сделанной в масштабе 1 : 5.
Обозначим длину стороны квадрата на развёртке x см.
Найдём отношение длины стороны квадрата на развёртке к её реальной длине, получим x:45, оно будет равно масштабу развёртки, то есть можно записать уравнение
x:45=1:5
x•5=45•1
x=45/5
x=9 см.
Значит, сторона квадрата на развёртке, сделанной в масштабе
1 : 5 будет равна 9 см.
Ответ: 15 см; 9 см.

*Цитирирование задания со ссылкой на учебник производится исключительно в учебных целях для лучшего понимания разбора решения задания.
*К сожалению, временные проблемы с публикацией комментариев с мобильных устройств.