🔥ГДЗ под запретом?

Упр.2.348 ГДЗ Виленкин Жохов 6 класс Часть 1, Просвещение (Математика)

Решение #1 (Учебник 2023)

Изображение На осеннюю ярмарку фермер привёз 7 1/5 т картофеля. В первую неделю он продал 0,4 всего картофеля, а во вторую неделю - 4/5 того, что было продано в первую. Сколько тонн...

Решение #2 (Учебник 2023)

Изображение На осеннюю ярмарку фермер привёз 7 1/5 т картофеля. В первую неделю он продал 0,4 всего картофеля, а во вторую неделю - 4/5 того, что было продано в первую. Сколько тонн...

Решение #3 (Учебник 2023)

Изображение На осеннюю ярмарку фермер привёз 7 1/5 т картофеля. В первую неделю он продал 0,4 всего картофеля, а во вторую неделю - 4/5 того, что было продано в первую. Сколько тонн...

Решение #4 (Учебник 2021)

Изображение На осеннюю ярмарку фермер привёз 7 1/5 т картофеля. В первую неделю он продал 0,4 всего картофеля, а во вторую неделю - 4/5 того, что было продано в первую. Сколько тонн...

Решение #5 (Учебник 2021)

Изображение На осеннюю ярмарку фермер привёз 7 1/5 т картофеля. В первую неделю он продал 0,4 всего картофеля, а во вторую неделю - 4/5 того, что было продано в первую. Сколько тонн...
Дополнительное изображение

Решение #6 (Учебник 2021)

Изображение На осеннюю ярмарку фермер привёз 7 1/5 т картофеля. В первую неделю он продал 0,4 всего картофеля, а во вторую неделю - 4/5 того, что было продано в первую. Сколько тонн...

Рассмотрим вариант решения задания из учебника Виленкин, Жохов, Чесноков 6 класс, Просвещение:
Для ателье закупили 36 м шерстяной ткани, бархата — в 1 1/6 раза больше, чем шерстяной ткани, а хлопковой ткани — в 2 1/3 раза больше, чем бархата. Сколько метров хлопковой ткани купили?

Бархата закупили в 1 1/6 раза больше, чем шерстяной ткани, значит, бархата закупили
36•1 1/6=36•7/6=(36•7)/6=(6•6•7)/6=42/1=42 (м).
Хлопковой ткани закупили в 2 1/3 раза больше, чем бархата, значит, хлопковой ткани закупили
42•2 1/3=42•7/3=(42•7)/3=(3•14•7)/3=98/1=98 (м).
Для того, чтобы умножить смешанное число на натуральное число, необходимо смешанное число представить в виде неправильной дроби, затем полученную неправильную дробь умножить на натуральное число, для этого необходимо числитель дроби умножить на это число, а знаменатель оставить без изменения.
Для того, чтобы преобразовать смешанное число в неправильную дробь, необходимо целую часть числа умножить на знаменатель дробной части и к полученному произведению прибавить числитель дробной части; эту сумму записать как числитель неправильной дроби, а в её знаменатель записать знаменатель дробной части смешанного числа.
Прежде, чем перемножить числа, выполняем сокращение.
Также дробь, у которой в знаменателе стоит единица, равна числителю.
Ответ: 98 м.

На осеннюю ярмарку фермер привёз 7 1/5 т картофеля. В первую неделю он продал 0,4 всего картофеля, а во вторую неделю - 4/5 того, что было продано в первую. Сколько тонн картофеля фермеру осталось продать?

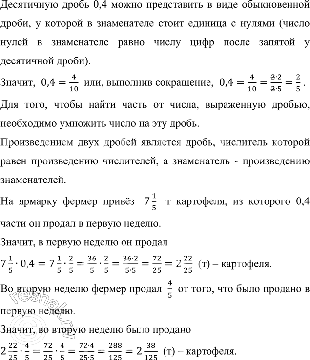
Десятичную дробь 0,4 можно представить в виде обыкновенной дроби, у которой в знаменателе стоит единица с нулями (число нулей в знаменателе равно числу цифр после запятой у десятичной дроби).
Значит, 0,4=4/10 или, выполнив сокращение, 0,4=4/10=(2•2)/(2•5)=2/5 .
Для того, чтобы найти часть от числа, выраженную дробью, необходимо умножить число на эту дробь.
Произведением двух дробей является дробь, числитель которой равен произведению числителей, а знаменатель - произведению знаменателей.
На ярмарку фермер привёз 7 1/5 т картофеля, из которого 0,4 части он продал в первую неделю.
Значит, в первую неделю он продал
7 1/5•0,4=7 1/5•2/5=36/5•2/5=(36•2)/(5•5)=72/25=2 22/25 (т) – картофеля.
Во вторую неделю фермер продал 4/5 от того, что было продано в первую неделю.
Значит, во вторую неделю было продано
2 22/25•4/5=72/25•4/5=(72•4)/(25•5)=288/125=2 38/125 (т) – картофеля.
Следовательно, за две недели фермер продал
2 22/25+2 38/125=2 (22•5)/(25•5)+2 38/125=2 110/125+2 38/125=(2+2)+(110/125+38/125)=4+(110+38)/125=4+148/125=4+1 23/125=5 23/125
(т) – картофеля продал фермер за две недели ярмарки.
Для того, чтобы выполнить сложение (вычитание) смешанных чисел, необходимо дробные части привести к общему знаменателю, затем отдельно выполнить сложение (вычитание) целых частей и дробных частей.
При умножении числителя и знаменателя дроби на одно и то же число, получается дробь равная данной.
При сложении (вычитании) дробей с одинаковыми знаменателями, их числители складывают, а знаменатель оставляют тот же.
Для того, чтобы узнать, сколько картофеля фермеру осталось продать, необходимо из массы картофеля, привезённого на ярмарку, вычесть массу картофеля, проданного за две недели.
7 1/5-5 23/125=7 (1•25)/(5•25)-5 23/125=7 25/125-5 23/125=(7-5)+(25/125-23/125)=2+(25-23)/125=2 2/125=2 (2•8)/(125•8)=2 16/1000=2,016 (т) – картофеля осталось продать фермеру.
Ответ: 2,016 т.

*Цитирирование задания со ссылкой на учебник производится исключительно в учебных целях для лучшего понимания разбора решения задания.
*К сожалению, временные проблемы с публикацией комментариев с мобильных устройств.