🔥ГДЗ под запретом?

Упр.2.235 ГДЗ Виленкин Жохов 6 класс Часть 1, Просвещение (Математика)

Решение #1 (Учебник 2023)

Изображение Из двух селений одновременно навстречу друг другу вышли трактор и гужевая повозка. Каждый час расстояние между ними уменьшалось на 28 31/40 км. Найдите скорость...

Решение #2 (Учебник 2023)

Изображение Из двух селений одновременно навстречу друг другу вышли трактор и гужевая повозка. Каждый час расстояние между ними уменьшалось на 28 31/40 км. Найдите скорость...

Решение #3 (Учебник 2021)

Изображение Из двух селений одновременно навстречу друг другу вышли трактор и гужевая повозка. Каждый час расстояние между ними уменьшалось на 28 31/40 км. Найдите скорость...

Решение #4 (Учебник 2021)

Изображение Из двух селений одновременно навстречу друг другу вышли трактор и гужевая повозка. Каждый час расстояние между ними уменьшалось на 28 31/40 км. Найдите скорость...

Решение #5 (Учебник 2021)

Изображение Из двух селений одновременно навстречу друг другу вышли трактор и гужевая повозка. Каждый час расстояние между ними уменьшалось на 28 31/40 км. Найдите скорость...

Рассмотрим вариант решения задания из учебника Виленкин, Жохов, Чесноков 6 класс, Просвещение:
Найдите числа, которых не хватает на схеме справа.

Из двух селений одновременно навстречу друг другу вышли трактор и гужевая повозка. Каждый час расстояние между ними уменьшалось на 28 31/40 км. Найдите скорость трактора, если скорость гужевой повозки 7 5/8 км/ч.

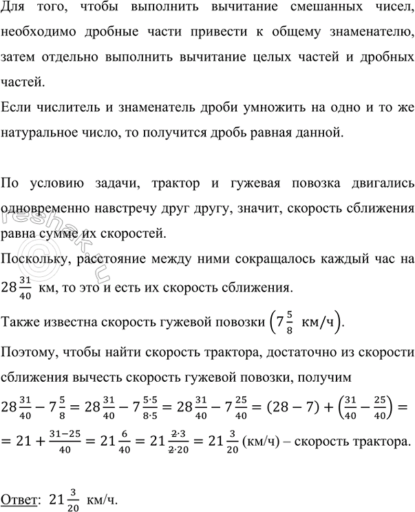
Для того, чтобы выполнить вычитание смешанных чисел, необходимо дробные части привести к общему знаменателю, затем отдельно выполнить вычитание целых частей и дробных частей.
Если числитель и знаменатель дроби умножить на одно и то же натуральное число, то получится дробь равная данной.

По условию задачи, трактор и гужевая повозка двигались одновременно навстречу друг другу, значит, скорость сближения равна сумме их скоростей.
Поскольку, расстояние между ними сокращалось каждый час на 28 31/40 км, то это и есть их скорость сближения.
Также известна скорость гужевой повозки (7 5/8 км/ч).
Поэтому, чтобы найти скорость трактора, достаточно из скорости сближения вычесть скорость гужевой повозки, получим
28 31/40-7 5/8=28 31/40-7 (5•5)/(8•5)=28 31/40-7 25/40=(28-7)+(31/40-25/40)==21+(31-25)/40=21 6/40=21 (2•3)/(2•20)=21 3/20 (км/ч) – скорость трактора.
Ответ: 21 3/20 км/ч.

*Цитирирование задания со ссылкой на учебник производится исключительно в учебных целях для лучшего понимания разбора решения задания.
*К сожалению, временные проблемы с публикацией комментариев с мобильных устройств.