🔥ГДЗ под запретом?

Упр.2.230 ГДЗ Виленкин Жохов 6 класс Часть 1, Просвещение (Математика)

Решение #1 (Учебник 2023)

Изображение За три рейса самосвал перевёз 20 т гравия. За первые два рейса он перевёз 14 7/16 т гравия, за последние два рейса — 13 11/20 т. Сколько тонн гравия самосвал перевёз за...

Решение #2 (Учебник 2023)

Изображение За три рейса самосвал перевёз 20 т гравия. За первые два рейса он перевёз 14 7/16 т гравия, за последние два рейса — 13 11/20 т. Сколько тонн гравия самосвал перевёз за...

Решение #3 (Учебник 2023)

Изображение За три рейса самосвал перевёз 20 т гравия. За первые два рейса он перевёз 14 7/16 т гравия, за последние два рейса — 13 11/20 т. Сколько тонн гравия самосвал перевёз за...

Решение #4 (Учебник 2021)

Изображение За три рейса самосвал перевёз 20 т гравия. За первые два рейса он перевёз 14 7/16 т гравия, за последние два рейса — 13 11/20 т. Сколько тонн гравия самосвал перевёз за...

Решение #5 (Учебник 2021)

Изображение За три рейса самосвал перевёз 20 т гравия. За первые два рейса он перевёз 14 7/16 т гравия, за последние два рейса — 13 11/20 т. Сколько тонн гравия самосвал перевёз за...
Дополнительное изображение

Решение #6 (Учебник 2021)

Изображение За три рейса самосвал перевёз 20 т гравия. За первые два рейса он перевёз 14 7/16 т гравия, за последние два рейса — 13 11/20 т. Сколько тонн гравия самосвал перевёз за...

Рассмотрим вариант решения задания из учебника Виленкин, Жохов, Чесноков 6 класс, Просвещение:
Скорость теплохода по течению реки равна 29 5/6 км/ч, а по озеру — 26 3/4 км/ч. Найдите скорость теплохода против течения реки.

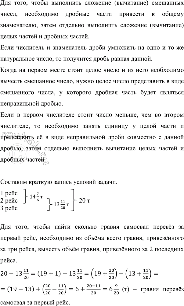
Для того, чтобы выполнить сложение (вычитание) смешанных чисел, необходимо дробные части привести к общему знаменателю, затем отдельно выполнить сложение (вычитание) целых частей и дробных частей.

При решении задач на движение по реке для того, чтобы найти скорость по течению, необходимо прибавить к собственной скорости скорость течения реки (река «подталкивает»), а для того, чтобы найти скорость против течения, нужно вычесть из собственной скорости скорость течения реки (река «тормозит»).
Скорость теплохода по озеру – это собственная скорость теплохода.
По условию задачи также известна скорость теплохода по течению реки.
Значит, можно найти скорость течения реки.
Для этого из скорости теплохода по течению реки, необходимо вычесть собственную скорость теплохода.
29 5/6-26 3/4=29 (5•2)/(6•2)-26 (3•3)/(4•3)=29 10/12-26 9/12=(29-26)+(10/12-9/12)=3+(10-9)/12=3 1/12 (км/ч) – скорость течения реки.
Тогда, скорость теплохода против течения реки составляет:
26 3/4-3 1/12=26 (3•3)/(4•3)-3 1/12=26 9/12-3 1/12=(26-3)+(9/12-1/12)=23+(9-1)/12=23 8/12=23 (2•4)/(3•4)=23 2/3 (км/ч) – скорость теплохода против течения реки.
Ответ: 23 2/3 км/ч.

За три рейса самосвал перевёз 20 т гравия. За первые два рейса он перевёз 14 7/16 т гравия, за последние два рейса — 13 11/20 т. Сколько тонн гравия самосвал перевёз за каждый рейс по отдельности?
Для того, чтобы выполнить сложение (вычитание) смешанных чисел, необходимо дробные части привести к общему знаменателю, затем отдельно выполнить сложение (вычитание) целых частей и дробных частей.
Если числитель и знаменатель дроби умножить на одно и то же натуральное число, то получится дробь равная данной.
Когда на первом месте стоит целое число и из него необходимо вычесть смешанное число, нужно целое число представить в виде смешанного числа, у которого дробная часть будет являться неправильной дробью.
Если в первом числителе стоит число меньше, чем во втором числителе, то необходимо занять единицу у целой части и представить её в виде неправильной дроби совместно с данной дробью, затем отдельно выполнить вычитание целых частей и дробных частей.
Составим краткую запись условий задачи.
1 рейс
2 рейс
3 рейс
Для того, чтобы найти сколько гравия самосвал перевёз за первый рейс, необходимо из объёма всего гравия, привезённого за три рейса, вычесть объём гравия, привезённого за 2 последних рейса.
20-13 11/20=(19+1)-13 11/20=(19+20/20)-(13+11/20)=(19-13)+(20/20-11/20)=6+(20-11)/20=6 9/20 (т) – гравия перевёз самосвал за первый рейс.
Для того, чтобы найти, сколько гравия самосвал перевёз за второй рейс, необходимо из количества гравия, перевезённого самосвалом за первые два рейса, вычесть количество гравия, перевезённого за первый рейс.
14 7/16-6 9/20=14 (7•5)/(16•5)-6 (9•4)/(20•4)=14 35/80-6 36/80=(13+1+35/80)-6 36/80=(13+80/80+35/80)-6 36/80=(13+(80+35)/80)-6 36/80=(13+115/80)-(6+36/80)=(13-6)+(115/80-36/80)=7+(115-36)/80=7 79/80 (т) – гравия перевёз самосвал за второй рейс.
Для того, чтобы найти, сколько гравия перевёз самосвал за третий рейс, необходимо из количества гравия, перевезённого за последние два рейса, вычесть количество гравия, перевезённого за второй рейс.
13 11/20-7 79/80=13 (11•4)/(20•4)-7 79/80=13 44/80-7 79/80=(12+1+44/80)-7 79/80=(12+80/80+44/80)-7 79/80=(12+(80+44)/80)-7 79/80=(12+124/80)-(7+79/80)=(12-7)+(124/80-79/80)=5+(124-79)/80=5 45/80=5 (5•9)/(5•16)=5 9/16 (т) – гравия перевёз самосвал за третий рейс.
Ответ: 6 9/20 т; 7 79/80 т; 5 9/16 т.

*Цитирирование задания со ссылкой на учебник производится исключительно в учебных целях для лучшего понимания разбора решения задания.
*К сожалению, временные проблемы с публикацией комментариев с мобильных устройств.