🔥ГДЗ под запретом?

Упр.2.231 ГДЗ Виленкин Жохов 6 класс Часть 1, Просвещение (Математика)

Решение #1 (Учебник 2023)

Изображение Площадь трёх участков 15 га. Площадь первого и второго участков вместе 9 5/6 га, а площадь второго и третьего вместе — 8 2/5 га. Найдите площадь каждого...

Решение #2 (Учебник 2023)

Изображение Площадь трёх участков 15 га. Площадь первого и второго участков вместе 9 5/6 га, а площадь второго и третьего вместе — 8 2/5 га. Найдите площадь каждого...

Решение #3 (Учебник 2023)

Изображение Площадь трёх участков 15 га. Площадь первого и второго участков вместе 9 5/6 га, а площадь второго и третьего вместе — 8 2/5 га. Найдите площадь каждого...

Решение #4 (Учебник 2021)

Изображение Площадь трёх участков 15 га. Площадь первого и второго участков вместе 9 5/6 га, а площадь второго и третьего вместе — 8 2/5 га. Найдите площадь каждого...

Решение #5 (Учебник 2021)

Изображение Площадь трёх участков 15 га. Площадь первого и второго участков вместе 9 5/6 га, а площадь второго и третьего вместе — 8 2/5 га. Найдите площадь каждого...

Решение #6 (Учебник 2021)

Изображение Площадь трёх участков 15 га. Площадь первого и второго участков вместе 9 5/6 га, а площадь второго и третьего вместе — 8 2/5 га. Найдите площадь каждого...

Рассмотрим вариант решения задания из учебника Виленкин, Жохов, Чесноков 6 класс, Просвещение:
Из двух селений одновременно навстречу друг другу вышли трактор и гужевая повозка. Каждый час расстояние между ними уменьшалось на 28 31/40 км. Найдите скорость трактора, если скорость гужевой повозки 7 5/8 км/ч.

Для того, чтобы выполнить вычитание смешанных чисел, необходимо дробные части привести к общему знаменателю, затем отдельно выполнить вычитание целых частей и дробных частей.
Если числитель и знаменатель дроби умножить на одно и то же натуральное число, то получится дробь равная данной.

По условию задачи, трактор и гужевая повозка двигались одновременно навстречу друг другу, значит, скорость сближения равна сумме их скоростей.
Поскольку, расстояние между ними сокращалось каждый час на 28 31/40 км, то это и есть их скорость сближения.
Также известна скорость гужевой повозки (7 5/8 км/ч).
Поэтому, чтобы найти скорость трактора, достаточно из скорости сближения вычесть скорость гужевой повозки, получим
28 31/40-7 5/8=28 31/40-7 (5•5)/(8•5)=28 31/40-7 25/40=(28-7)+(31/40-25/40)==21+(31-25)/40=21 6/40=21 (2•3)/(2•20)=21 3/20 (км/ч) – скорость трактора.
Ответ: 21 3/20 км/ч.

Площадь трёх участков 15 га. Площадь первого и второго участков вместе 9 5/6 га, а площадь второго и третьего вместе — 8 2/5 га. Найдите площадь каждого участка.

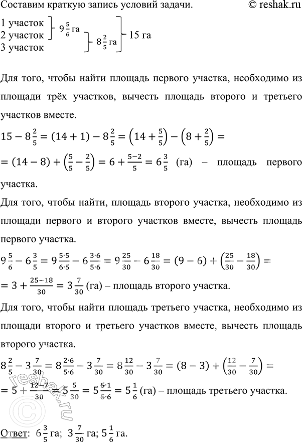
Составим краткую запись условий задачи.
1 участок
2 участок
3 участок

Для того, чтобы найти площадь первого участка, необходимо из площади трёх участков, вычесть площадь второго и третьего участков вместе.
15-8 2/5=(14+1)-8 2/5=(14+5/5)-(8+2/5)=(14-8)+(5/5-2/5)=6+(5-2)/5=6 3/5 (га) – площадь первого участка.
Для того, чтобы найти, площадь второго участка, необходимо из площади первого и второго участков вместе, вычесть площадь первого участка.
9 5/6-6 3/5=9 (5•5)/(6•5)-6 (3•6)/(5•6)=9 25/30-6 18/30=(9-6)+(25/30-18/30)=3+(25-18)/30=3 7/30 (га) – площадь второго участка.
Для того, чтобы найти площадь третьего участка, необходимо из площади второго и третьего участков вместе, вычесть площадь второго участка.
8 2/5-3 7/30=8 (2•6)/(5•6)-3 7/30=8 12/30-3 7/30=(8-3)+(12/30-7/30)=5+(12-7)/30=5 5/30=5 (5•1)/(5•6)=5 1/6 (га) – площадь третьего участка.

Ответ: 6 3/5 га; 3 7/30 га; 5 1/6 га.

*Цитирирование задания со ссылкой на учебник производится исключительно в учебных целях для лучшего понимания разбора решения задания.
*К сожалению, временные проблемы с публикацией комментариев с мобильных устройств.