🔥ГДЗ под запретом?

Упр.2.234 ГДЗ Виленкин Жохов 6 класс Часть 1, Просвещение (Математика)

Решение #1 (Учебник 2023)

Изображение Скорость теплохода по течению реки равна 29 5/6 км/ч, а по озеру — 26 3/4 км/ч. Найдите скорость теплохода против течения реки.Для того, чтобы выполнить сложение...

Решение #2 (Учебник 2023)

Изображение Скорость теплохода по течению реки равна 29 5/6 км/ч, а по озеру — 26 3/4 км/ч. Найдите скорость теплохода против течения реки.Для того, чтобы выполнить сложение...

Решение #3 (Учебник 2021)

Изображение Скорость теплохода по течению реки равна 29 5/6 км/ч, а по озеру — 26 3/4 км/ч. Найдите скорость теплохода против течения реки.Для того, чтобы выполнить сложение...

Решение #4 (Учебник 2021)

Изображение Скорость теплохода по течению реки равна 29 5/6 км/ч, а по озеру — 26 3/4 км/ч. Найдите скорость теплохода против течения реки.Для того, чтобы выполнить сложение...

Решение #5 (Учебник 2021)

Изображение Скорость теплохода по течению реки равна 29 5/6 км/ч, а по озеру — 26 3/4 км/ч. Найдите скорость теплохода против течения реки.Для того, чтобы выполнить сложение...

Рассмотрим вариант решения задания из учебника Виленкин, Жохов, Чесноков 6 класс, Просвещение:
Вычислите:
а) 12 · 8; б) 16 · 3; в) 1 : 2; г) 3,2 - 2.

Скорость теплохода по течению реки равна 29 5/6 км/ч, а по озеру — 26 3/4 км/ч. Найдите скорость теплохода против течения реки.

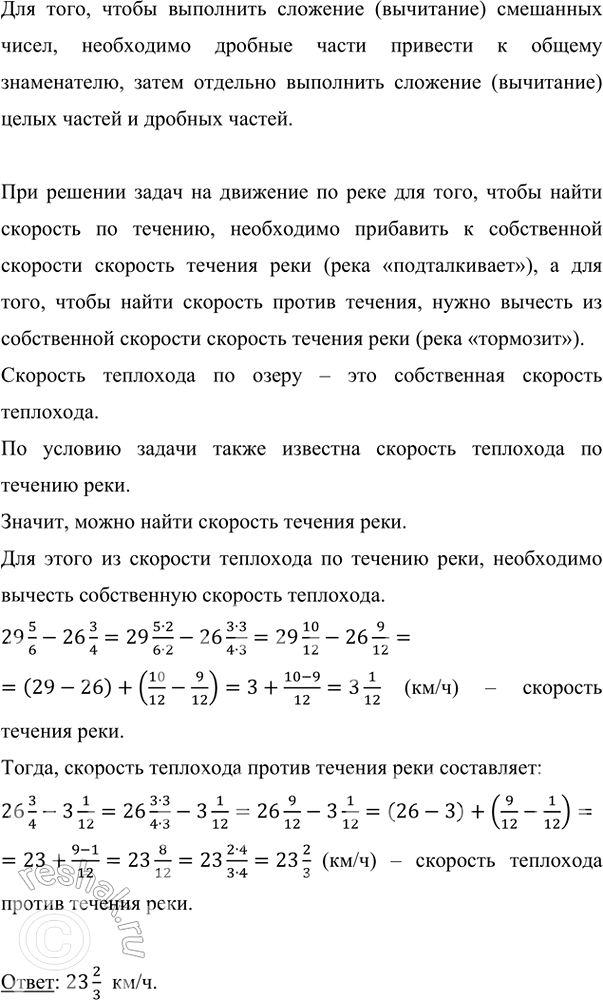
Для того, чтобы выполнить сложение (вычитание) смешанных чисел, необходимо дробные части привести к общему знаменателю, затем отдельно выполнить сложение (вычитание) целых частей и дробных частей.

При решении задач на движение по реке для того, чтобы найти скорость по течению, необходимо прибавить к собственной скорости скорость течения реки (река «подталкивает»), а для того, чтобы найти скорость против течения, нужно вычесть из собственной скорости скорость течения реки (река «тормозит»).
Скорость теплохода по озеру – это собственная скорость теплохода.
По условию задачи также известна скорость теплохода по течению реки.
Значит, можно найти скорость течения реки.
Для этого из скорости теплохода по течению реки, необходимо вычесть собственную скорость теплохода.
29 5/6-26 3/4=29 (5•2)/(6•2)-26 (3•3)/(4•3)=29 10/12-26 9/12=(29-26)+(10/12-9/12)=3+(10-9)/12=3 1/12 (км/ч) – скорость течения реки.
Тогда, скорость теплохода против течения реки составляет:
26 3/4-3 1/12=26 (3•3)/(4•3)-3 1/12=26 9/12-3 1/12=(26-3)+(9/12-1/12)=23+(9-1)/12=23 8/12=23 (2•4)/(3•4)=23 2/3 (км/ч) – скорость теплохода против течения реки.
Ответ: 23 2/3 км/ч.

*Цитирирование задания со ссылкой на учебник производится исключительно в учебных целях для лучшего понимания разбора решения задания.
*К сожалению, временные проблемы с публикацией комментариев с мобильных устройств.