🔥ГДЗ под запретом?

Упр.2.203 ГДЗ Виленкин Жохов 5 класс Часть 1, Просвещение (Математика)

Решение #1 (Учебник 2023)

Изображение Составьте уравнение по схеме (рис. 45) и решите его.1 вариант47+x=71 Для того, чтобы найти неизвестное слагаемое, необходимо из суммы вычесть известное...

Решение #2 (Учебник 2023)

Изображение Составьте уравнение по схеме (рис. 45) и решите его.1 вариант47+x=71 Для того, чтобы найти неизвестное слагаемое, необходимо из суммы вычесть известное...

Рассмотрим вариант решения задания из учебника Виленкин, Жохов, Александрова 5 класс, Просвещение:
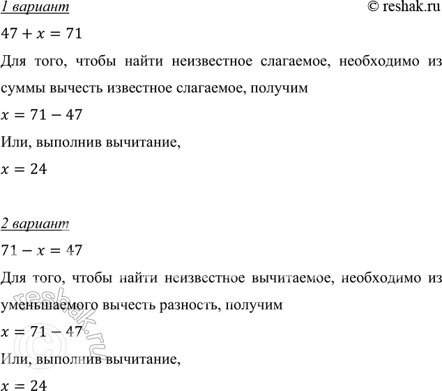
Составьте уравнение по схеме (рис. 45) и решите его.

1 вариант
47+x=71
Для того, чтобы найти неизвестное слагаемое, необходимо из суммы вычесть известное слагаемое, получим
x=71-47
Или, выполнив вычитание,
x=24
2 вариант
71-x=47
Для того, чтобы найти неизвестное вычитаемое, необходимо из уменьшаемого вычесть разность, получим
x=71-47
Или, выполнив вычитание,
x=24

*Цитирирование задания со ссылкой на учебник производится исключительно в учебных целях для лучшего понимания разбора решения задания.
*К сожалению, временные проблемы с публикацией комментариев с мобильных устройств.