Упр.2.17 ГДЗ Мордкович Семенов 11 класс (Алгебра)
Решение #1 (Учебник 2025)

Рассмотрим вариант решения задания из учебника Мордкович, Семенов, Александрова 11 класс, Просвещение:
Решите уравнение:
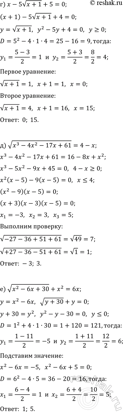
а) x - 4v(x - 1) + 2 = 0; г) x - 5v(x + 1) + 5 = 0;
б) v(x^3 - 2x^2 - 5x + 7) = 2 - x; д) v(x^3 - 4x^2 - 17x + 61) = 4 - x;
в) v(x^2 - 5x + 20) + x^2 = 5x; е) v(x^2 - 6x + 30) + x^2 = 6x.
Похожие решебники
Популярные решебники 11 класс Все решебники
*К сожалению, временные проблемы с публикацией комментариев с мобильных устройств.