Упр.2.18 ГДЗ Мордкович Семенов 11 класс (Алгебра)
Решение #1 (Учебник 2025)

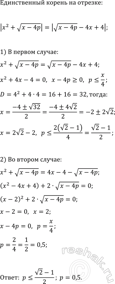
Рассмотрим вариант решения задания из учебника Мордкович, Семенов, Александрова 11 класс, Просвещение:
При каких значениях параметра p уравнение |x^2 + v(x - 4p)| = |v(x - 4p) - 4x + 4| имеет на отрезке [-2; 2] единственный корень?
Похожие решебники
Популярные решебники 11 класс Все решебники
*К сожалению, временные проблемы с публикацией комментариев с мобильных устройств.