🔥ГДЗ под запретом?

Упр.189 ГДЗ Никольский Потапов 9 класс (Алгебра)

Решение #1

Изображение 189. Докажите, что:а) сумма кубов катетов прямоугольного треугольника меньше куба гипотенузы;б) а^n < Ь^n, если n — натуральное число и 0 < а <...

Решение #2

Изображение 189. Докажите, что:а) сумма кубов катетов прямоугольного треугольника меньше куба гипотенузы;б) а^n < Ь^n, если n — натуральное число и 0 < а <...

Рассмотрим вариант решения задания из учебника Никольский, Потапов 9 класс, Просвещение:
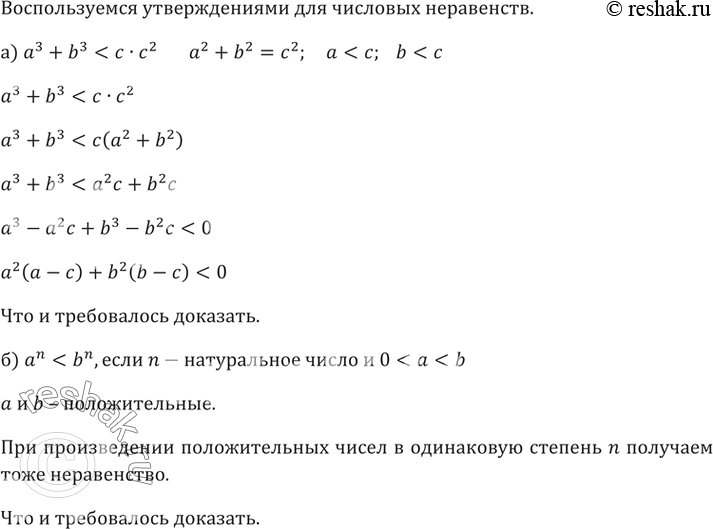
189. Докажите, что:

а) сумма кубов катетов прямоугольного треугольника меньше куба гипотенузы;

б) а^n < Ь^n, если n — натуральное число и 0 < а < Ь.
*Цитирирование задания со ссылкой на учебник производится исключительно в учебных целях для лучшего понимания разбора решения задания.
*К сожалению, временные проблемы с публикацией комментариев с мобильных устройств.