🔥ГДЗ под запретом?

Упр.187 ГДЗ Никольский Потапов 9 класс (Алгебра)

Решение #1

Изображение 187.а) a^2+b^2+c^2>=ab+ac+bcб)  ab/c+ac/b+bc/a>=a+b+c        (a>0;...
Дополнительное изображение

Решение #2

Изображение 187.а) a^2+b^2+c^2>=ab+ac+bcб)  ab/c+ac/b+bc/a>=a+b+c        (a>0;...
Дополнительное изображение

Рассмотрим вариант решения задания из учебника Никольский, Потапов 9 класс, Просвещение:
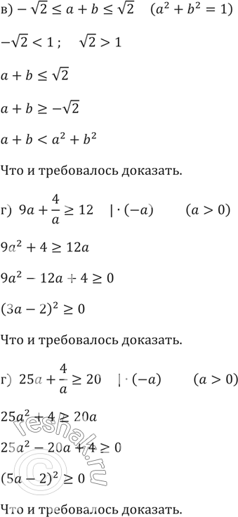
187.
а) a^2+b^2+c^2 > =ab+ac+bc
б) ab/c+ac/b+bc/a > =a+b+c (a > 0; b > 0)
в)-v2 < =a+b < =v2 (a^2+b^2=1)
г) 9a+4/a > =12 (a > 0)
*Цитирирование задания со ссылкой на учебник производится исключительно в учебных целях для лучшего понимания разбора решения задания.
*К сожалению, временные проблемы с публикацией комментариев с мобильных устройств.