🔥ГДЗ под запретом?

Упр.195 ГДЗ Никольский Потапов 9 класс (Алгебра)

Решение #1

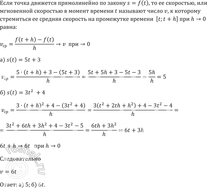
Изображение 195. Какова мгновенная скорость v в момент времени t для тел, законы прямолинейного движения которых таковы:a) s(t) = 5t + 3; б) s (t) = 3t2 +...

Решение #2

Изображение 195. Какова мгновенная скорость v в момент времени t для тел, законы прямолинейного движения которых таковы:a) s(t) = 5t + 3; б) s (t) = 3t2 +...

Рассмотрим вариант решения задания из учебника Никольский, Потапов 9 класс, Просвещение:
195. Какова мгновенная скорость v в момент времени t для тел, законы прямолинейного движения которых таковы:

a) s(t) = 5t + 3; б) s (t) = 3t2 + 4?
*Цитирирование задания со ссылкой на учебник производится исключительно в учебных целях для лучшего понимания разбора решения задания.
*К сожалению, временные проблемы с публикацией комментариев с мобильных устройств.