🔥ГДЗ под запретом?

Упр.182 ГДЗ Никольский Потапов 9 класс (Алгебра)

Решение #1

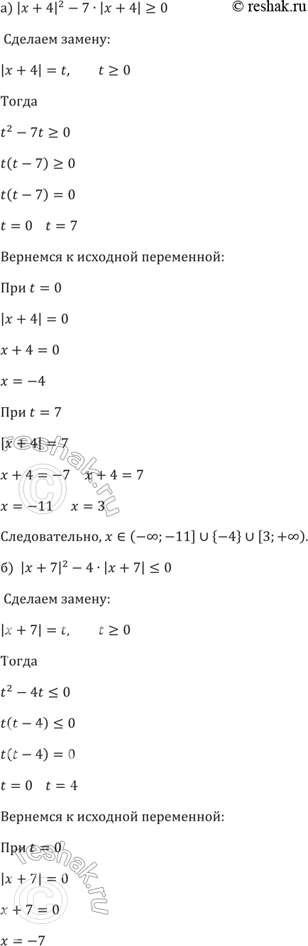
Изображение 182.а) |x+4|^2-7•|x+4|>=0 б)...
Дополнительное изображение
Дополнительное изображение

Решение #2

Изображение 182.а) |x+4|^2-7•|x+4|>=0 б)...
Дополнительное изображение
Дополнительное изображение

Рассмотрим вариант решения задания из учебника Никольский, Потапов 9 класс, Просвещение:
182.
а) |x+4|^2-7•|x+4| > =0
б) |x+7|^2-4•|x+7| < =0
в) (x-3)^2-5•|x-3|+4 < =0
г) (x+2)^2-7•|x+2|+12 < =0
*Цитирирование задания со ссылкой на учебник производится исключительно в учебных целях для лучшего понимания разбора решения задания.
*К сожалению, временные проблемы с публикацией комментариев с мобильных устройств.