Упр.1160 ГДЗ Мерзляк Полонский 5 класс (Математика)
Решение #1 (Учебник 2024)
Решение #2 (Учебник 2019)

Рассмотрим вариант решения задания из учебника Мерзляк, Полонский, Якир 5 класс, Просвещение:
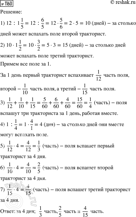
Первый тракторист может вспахать поле за 12 дней, второму на это требуется в 1 1/5 раза меньше времени, чем первому, а третьему — в 1 1/2 раза больше, чем второму. За сколько дней они вместе могут вспахать поле? Какую часть поля при этом вспашет каждый из них?
Из двух пунктов, расстояние между которыми равно 189 км, одновременно в одном направлении выехали грузовик и легковой автомобиль. Грузовик ехал со скоростью 48 км/ч, и через 7 ч после начала движения его догнал легковой автомобиль. С какой скоростью ехал легковой автомобиль?
Похожие решебники
Популярные решебники 5 класс Все решебники
*К сожалению, временные проблемы с публикацией комментариев с мобильных устройств.