Упр.1166 ГДЗ Мерзляк Полонский 5 класс (Математика)
Решение #1 (Учебник 2024)
Решение #2 (Учебник 2019)
Решение #3 (Учебник 2019)

Рассмотрим вариант решения задания из учебника Мерзляк, Полонский, Якир 5 класс, Просвещение:
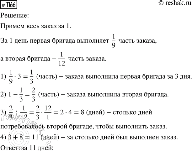
Первая бригада может выполнить заказ за 9 дней, а вторая — за 12 дней. Сначала три дня работала первая бригада, а затем её заменила вторая. За сколько дней был выполнен заказ?
Собственная скорость катера равна 28 км/ч, а скорость течения — 1,8 км/ч. Сначала катер шёл 1,4 ч против течения, а потом 0,8 ч по течению. Какой путь прошёл катер за всё это время?
Похожие решебники
Популярные решебники 5 класс Все решебники
*К сожалению, временные проблемы с публикацией комментариев с мобильных устройств.