Упр.1161 ГДЗ Мерзляк Полонский 5 класс (Математика)
Решение #1 (Учебник 2024)
Решение #2 (Учебник 2019)

Рассмотрим вариант решения задания из учебника Мерзляк, Полонский, Якир 5 класс, Просвещение:
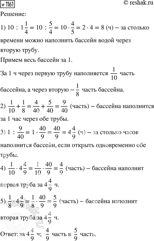
Через первую трубу бассейн можно наполнить водой за 10 ч. Наполнение бассейна через вторую трубу потребует в 1 1/4 раза меньше времени. За какое время наполнится бассейн, если открыть одновременно обе трубы? Какую часть бассейна наполнит при этом каждая труба?
Из двух пунктов, расстояние между которыми равно 111 км, в одном направлении одновременно выехали мотоциклист и всадник. Мотоциклист ехал со скоростью 82 км/ч и догнал всадника через 1,5 ч после начала движения. Найдите скорость всадника.
Похожие решебники
Популярные решебники 5 класс Все решебники
*К сожалению, временные проблемы с публикацией комментариев с мобильных устройств.