Упр.1165 ГДЗ Мерзляк Полонский 5 класс (Математика)
Решение #1 (Учебник 2024)
Решение #2 (Учебник 2019)
Решение #3 (Учебник 2019)

Рассмотрим вариант решения задания из учебника Мерзляк, Полонский, Якир 5 класс, Просвещение:
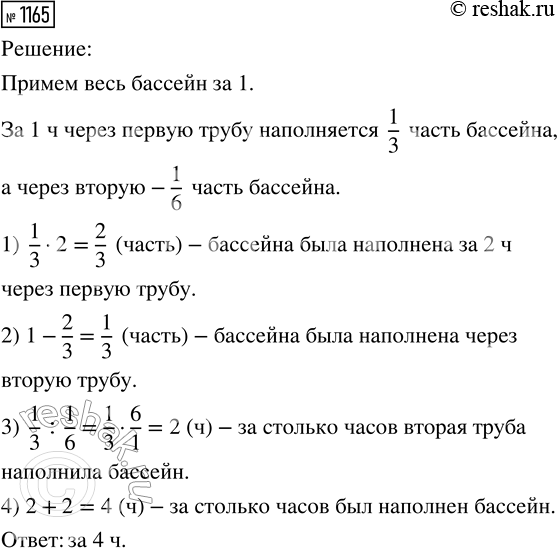
Через первую трубу бассейн можно наполнить водой за 3 ч, а через вторую — за 6 ч. Сначала 2 ч была открыта первая труба, затем её закрыли и открыли вторую трубу. За сколько часов был наполнен бассейн?
Скорость теплохода по течению реки равна 29,6 км/ч, а против течения — 24,8 км/ч. Найдите скорость течения и собственную скорость теплохода.
Похожие решебники
Популярные решебники 5 класс Все решебники
*К сожалению, временные проблемы с публикацией комментариев с мобильных устройств.