Упр.1162 ГДЗ Мерзляк Полонский 5 класс (Математика)
Решение #1 (Учебник 2024)
Решение #2 (Учебник 2019)

Рассмотрим вариант решения задания из учебника Мерзляк, Полонский, Якир 5 класс, Просвещение:
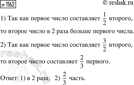
1) Первое число составляет 1/2 второго. Во сколько раз второе число больше первого?
2) Первое число составляет 3/2 второго. Какую часть первого числа составляет второе?
В 10 ч из пункта А выехал грузовик со скоростью 42,4 км/ч, а в 13 ч 30 мин из этого пункта в том же направлении выехал мотоциклист со скоростью 78,5 км/ч. Какое расстояние будет между ними в 15 ч 30 мин? В 18 ч?
Похожие решебники
Популярные решебники 5 класс Все решебники
*К сожалению, временные проблемы с публикацией комментариев с мобильных устройств.