Упр.1159 ГДЗ Мерзляк Полонский 5 класс (Математика)
Решение #1 (Учебник 2024)
Решение #2 (Учебник 2019)

Рассмотрим вариант решения задания из учебника Мерзляк, Полонский, Якир 5 класс, Просвещение:
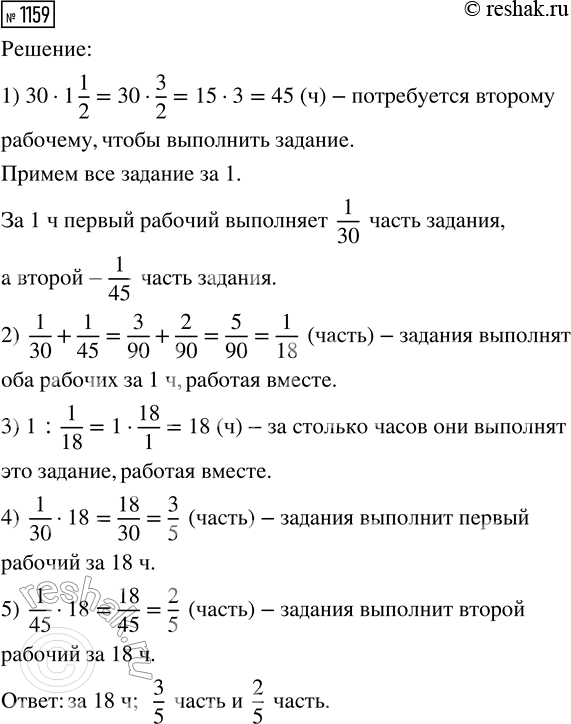
Первый рабочий может выполнить задание за 30 ч, а второму для этого необходимо в 1 1/2 раза больше времени, чем первому. За сколько часов они выполнят это задание, работая вместе? Какую часть задания при этом выполнит каждый из них?
Из двух пунктов в одном направлении одновременно выехали велосипедист и мотоциклист. Мотоциклист двигался со скоростью 76,2 км/ч и догнал велосипедиста, который двигался со скоростью 9,8 км/ч, через 3,5 ч после начала движения. Найдите, какое расстояние было между велосипедистом и мотоциклистом в начале движения.
Похожие решебники
Популярные решебники 5 класс Все решебники
*К сожалению, временные проблемы с публикацией комментариев с мобильных устройств.