Упр.1154 ГДЗ Мерзляк Полонский 5 класс (Математика)
Решение #1 (Учебник 2024)
Решение #2 (Учебник 2019)

Рассмотрим вариант решения задания из учебника Мерзляк, Полонский, Якир 5 класс, Просвещение:
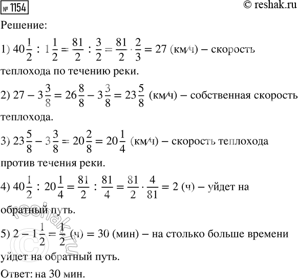
Теплоход проходит 40 1/2 км по течению реки за 1 1/2 ч. На сколько больше времени уйдёт на обратный путь, если скорость течения равна 3 3/8 км/ч?
Из одного пункта в противоположных направлениях одновременно выехали автомобиль и автобус. Скорость автомобиля равна 72 км/ч, а скорость автобуса — в 1,2 раза меньше скорости автомобиля. Каким будет расстояние между автомобилем и автобусом через 3 ч 15 мин после начала движения?
Похожие решебники
Популярные решебники 5 класс Все решебники
*К сожалению, временные проблемы с публикацией комментариев с мобильных устройств.