Урок 100 Часть 2 ГДЗ Иванов Кузнецова 3 класс (Русский язык)
Решение #1

Рассмотрим вариант решения задания из учебника Иванов, Кузнецова 3 класс, Просвещение:
Урок 100
Давай подумаем
Ты знаешь, что обозначение звука [о] после шипящих и ц — это орфограмма, и умеешь правильно писать слова с этой орфограммой в корне.
Сегодня мы будем учиться обозначать звук [о] после шипящих и ц в окончаниях имён существительных.
Понаблюдай.
свечой — тучей борцом — пальцем
карандашом — душем плащом — товарищем
ужом — пейзажем огурцом — зайцем
Какой вывод ты можешь сделать?
Вывод: В окончаниях имён существительных после шипящих и ц под ударением пишется буква "о", а без ударения — буква "е".
Упр. 1. Запиши слова в два столбика. В первый запиши слова с ударными окончаниями, во второй — с безударными.
кирпич...м, сердц...м, лапш...й, пшениц...й, учениц...й, ОВЦ...Й, певиц...й, умниц...й, крыш...й, НОЖ...М, свеч...й, кольц...м, конц...м
Ударные окончания: кирпичом, лапшой, овцой, ножом, свечой, кольцом, концом.
Безударные окончания: сердцем, пшеницей, ученицей, певицей, умницей, крышей.
Упр. 2. Спиши, вставляя пропущенные буквы.
Прекрасный кипарис поднимался к небу зелёной свеч...й. Мы восхищались чудесной птиц...й. Я открыл замок своим ключ...м. Мама любит читать книги со счастливым конц...м. Стены старого замка были покрыты плющ...м. Вся семья весь вечер трудилась над этой задач...й. Ласточки свили гнездо под самой крыш...й.
Прекрасный кипарис поднимался к небу зелёной свечой.
Мы восхищались чудесной птицей.
Я открыл замок своим ключом.
Мама любит читать книги со счастливым концом.
Стены старого замка были покрыты плющом.
Вся семья весь вечер трудилась над этой задачей.
Ласточки свили гнездо над самой крышей.
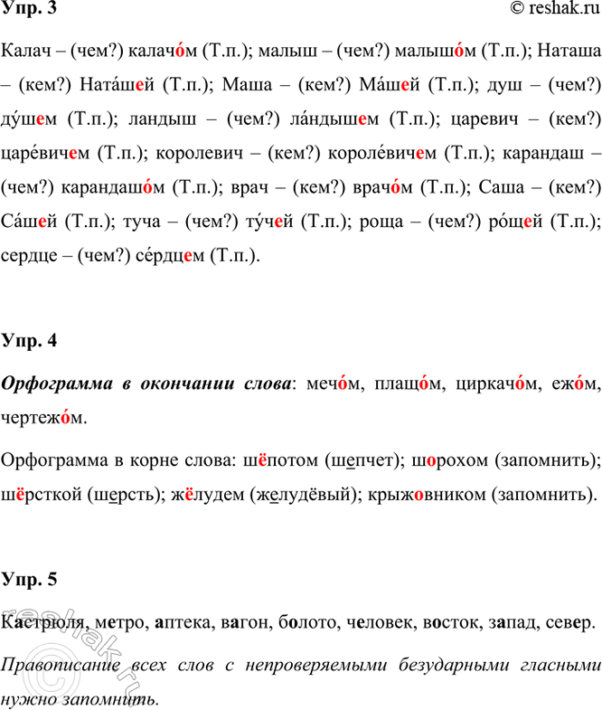
Упр. 3. Поставь данные имена существительные в форму творительного падежа. Запиши.
калач, малыш, Наташа, Маша, душ, ландыш, царевич, королевич, карандаш, врач, Саша, туча, роща, сердце
Калач – (чем?) калачом (Т.п.); малыш – (чем?) малышом (Т.п.); Наташа – (кем?) Наташей (Т.п.); Маша – (кем?) Машей (Т.п.); душ – (чем?) душем (Т.п.); ландыш – (чем?) ландышем (Т.п.); царевич – (кем?) царевичем (Т.п.); королевич – (кем?) королевичем (Т.п.); карандаш – (чем?) карандашом (Т.п.); врач – (кем?) врачом (Т.п.); Саша – (кем?) Сашей (Т.п.); туча – (чем?) тучей (Т.п.); роща – (чем?) рощей (Т.п.); сердце – (чем?) сердцем (Т.п.).
Упр. 4. Запиши слова в два столбика в зависимости от места орфограммы в слове.
меч...м, ш...потом, плащ...м, ш...рохом, ш...рсткой, циркач...м, еж...м, ж...лудем, чертеж...м, крыж...вником
Проверь себя: в каждом столбике по пять слов.
Орфограмма в окончании слова: мечом, плащом, циркачом, ежом, чертежом.
Орфограмма в корне слова: шёпотом (шепчет); шорохом (запомнить); шёрсткой (шерсть); жёлудем (желудёвый); крыжовником (запомнить).
Упр. 5. Подготовься к словарному диктанту.
Кастрюля, метро, аптека, вагон, болото, человек, восток, запад, север.
Правописание всех слов с непроверяемыми безударными гласными нужно запомнить.
Популярные решебники 3 класс Все решебники
*К сожалению, временные проблемы с публикацией комментариев с мобильных устройств.