Урок 104 Часть 2 ГДЗ Иванов Кузнецова 3 класс (Русский язык)
Решение #1

Рассмотрим вариант решения задания из учебника Иванов, Кузнецова 3 класс, Просвещение:
Урок 104
Вспомни изученное
Вспомни, какими способами можно проверить безударные окончания существительных 1-го и 2-го склонения.
Безударные окончания существительных 1-го и 2-го склонения можно проверить:
1) Определить падеж, склонение и использовать таблицу падежных окончаний 1-го и 2-го склонения.
2) При помощи опорных слов.
Давай подумаем
Можно ли воспользоваться уже известными тебе двумя способами проверки безударных окончаний и при написании окончаний имён существительных 3-го склонения?
Петя решил проверять безударные окончания имён существительных 3-го склонения по окончаниям слова рожь.
Женя составила таблицу окончаний и решила её выучить.
Как будешь действовать ты?
При написании безударных окончаний имён существительных 3-го склонения можно воспользоваться уже известными двумя способами.
Упр. 1. Объясни написание выделенных окончаний.
Витя стремится к своей цели. Новый год принёс много радости. Маме пришло письмо из Орловской области. Бабушка часто рассказывает внуку о своей жизни.
Витя стремится к своей цели (цель – ж. р.,3 скл. Д. п.).
Новый год принёс много радости (радость – ж. р.,3 скл. Р. п.).
Маме пришло письмо из Орловской области (область – ж. р.,3 скл. Р. п.).
Бабушка часто рассказывает внуку о своей жизни (жизнь – ж. р. 3 скл. П. п.).
Упр. 2. Спиши, вставляя пропущенные окончания. В скобках докажи правильность выбора окончаний. Объясни написание выделенных букв.
Лес уже сбросил листву. Дни наступили пасмурные, но тихие, без ветра, настоящие дни поздней осей... ( ). В такую пору нет большей радост... ( ), чем надеть тёплую куртку и отправиться в лес. Природа как будто задумалась, будто ждёт прихода зимы, ждёт, когда мягкие хлопья снега укроют всю землю.
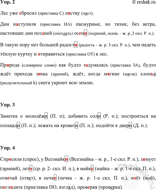
Лес уже сбросил (приставка С) листву (лист).
Дни наступили (приставка НА) пасмурные, но тихие, без ветра, настоящие дни поздней (опоздать) осени (осенний, осень – ж. р.,3 скл. Р. п.).
В такую пору нет большей радости (радость – ж. р. 3 скл. Р. п.), чем надеть тёплую куртку и отправиться (приставка ОТ) в лес.
Природа (словарное слово) как будто задумалась (приставка ЗА), будто ждёт прихода зимы (зимний), ждёт, когда мягкие (мягок) хлопья (разделительный Ь) снега укроют всю землю.
Упр. 3. Выпиши только те словосочетания, в которых пропущено окончание -и.
заметка о молодёж..., добавить сол..., были на прогулк..., построиться на площад..., сидеть на скамейк..., лежать в кроват..., найти в портфел..., подойти к двер...
Проверь себя: не надо выписывать три словосочетания.
Заметка о молодёжи (П. п); добавить соли (Р. п.); построиться на площади (П. п.); лежать на кровати (П. п.); подойти к двери (Д. п.).
Упр. 4. Прочитай стихотворение. Выпиши слова с пропущенными буквами.
Какие орфограммы тебе необходимо вспомнить для правильной записи слов?
Мы спр...сили у Всезнайк...:
— Где з...мует наше лет...?
Лет... в трусиках и майк...,
Где з...мует, отв...чай!
— Ну, конечно,
в жаркой печк...
Лет... красное з...мует,
И п...ёт, и в ус не дует,
Варит кашу, греет чай!
С ним играют
в этой печк...
Огненные человечки,
Подойдите, п...гл...дите:
Я ошибся или нет?
Только нос не обожгите!
Только нос не обожгите!
Только нос не обожгите,
Пров...ряя мой ответ!
(Н. Байрамов)
Спросили (спрос), у Всезнайки (Всезнайка – м. р., 1-е скл. Р. п.), зимует (зимний), лето (ср. р. 2- скл. И. п.), в майке (майка – ж. р. 1-е скл. П. п.), отвечай (ответ), в печке (печка – ж. р. 1-е скл. П. п.), поёт (пой), поглядите (приставка ПО, взгляд), проверяя (проверка).
Популярные решебники 3 класс Все решебники
*К сожалению, временные проблемы с публикацией комментариев с мобильных устройств.