Упр.7.16 ГДЗ Мордкович 10-11 класс (Алгебра)
Решение #1
Решение #2

Рассмотрим вариант решения задания из учебника Мордкович, Семенов 10 класс, Мнемозина:
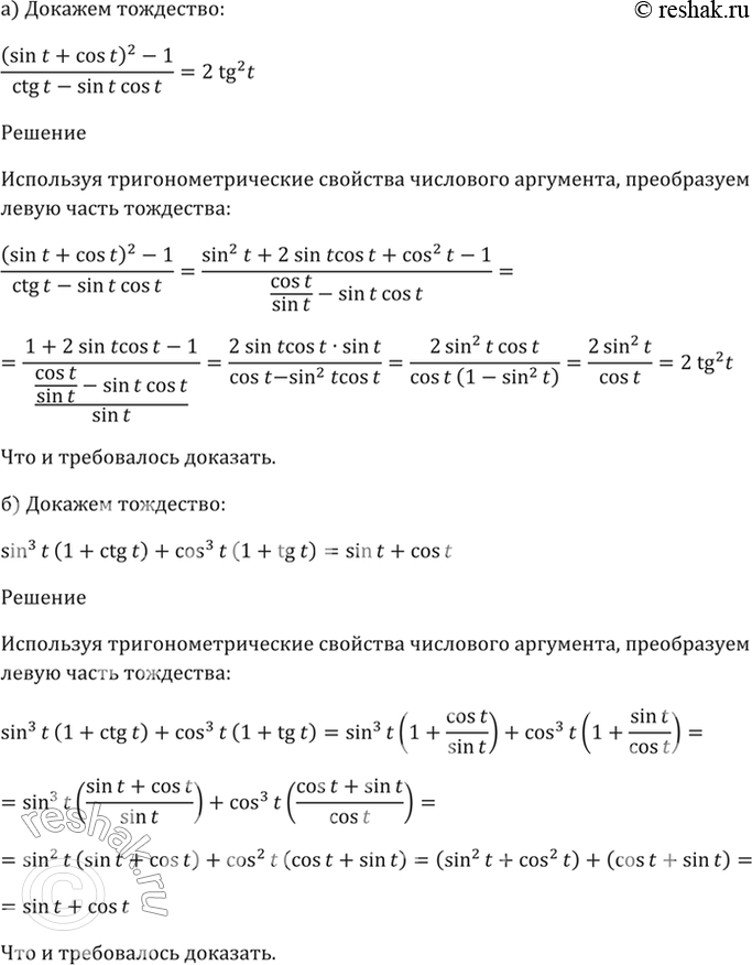
7.16
а) (sin t + cos t)^2 - 1 = 2tg^2(t);
6) sin^3(t) * (1 + ctg t) + cos^3(t) * (1 + tg t) = sin t + cos t.
Похожие решебники
Популярные решебники 10 класс Все решебники
*размещая тексты в комментариях ниже, вы автоматически соглашаетесь с пользовательским соглашением