Упр.7.10 ГДЗ Мордкович 10-11 класс (Алгебра)
Решение #1
Решение #2

Рассмотрим вариант решения задания из учебника Мордкович, Семенов 10 класс, Мнемозина:
7.10
a) ctg t = 12/5, РїРё < t < 3РїРё/2;
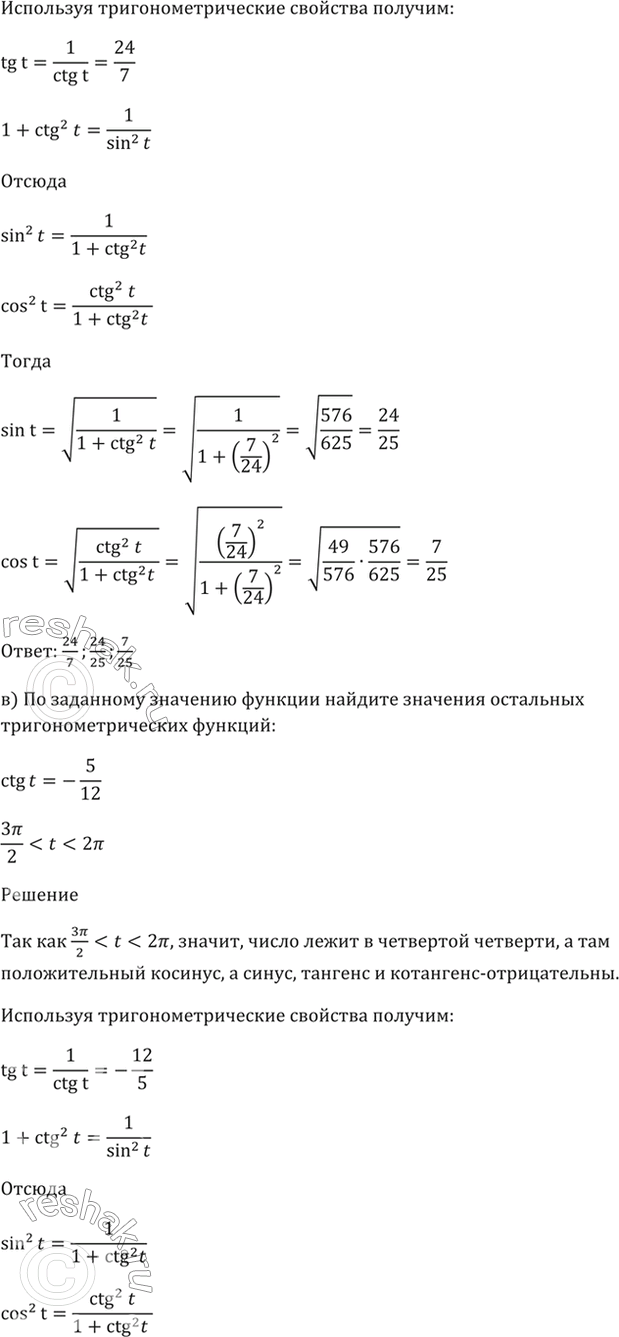
Р±) ctg t = 7/24, 0 < t < РїРё/2;
РІ) ctg t = -5/12, 3РїРё/2 < t < 2РїРё;
Рі) ctg t = -8/15, РїРё/2 < t < РїРё.
Похожие решебники
Популярные решебники 10 класс Все решебники
*размещая тексты в комментариях ниже, вы автоматически соглашаетесь с пользовательским соглашением