Упр.7.11 ГДЗ Мордкович 10-11 класс (Алгебра)
Решение #1
Решение #2

Рассмотрим вариант решения задания из учебника Мордкович, Семенов 10 класс, Мнемозина:
7.11 Найдите наименьшее и наибольшее значения функции s = f(t), если:
а) f(t) = 1 - (cos^2(t) - sin^2(t));
б) f(t) = 1 - sin t * cos t * tg t;
в) f(t) = sin t + 3sin^2(t) + 3cos^2(t);
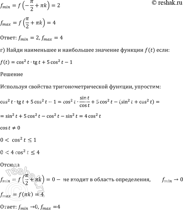
г) f(t) = cos^2(t) * tg^2(t) + 5cos^2(t) — 1.
Похожие решебники
Популярные решебники 10 класс Все решебники
*размещая тексты в комментариях ниже, вы автоматически соглашаетесь с пользовательским соглашением