Упр.49.34 ГДЗ Мордкович 10-11 класс (Алгебра)
Решение #1
Решение #2

Рассмотрим вариант решения задания из учебника Мордкович, Семенов 11 класс, Мнемозина:
49.34
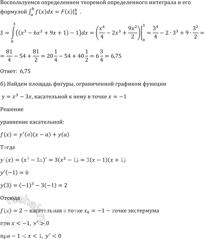
а) Найдите площадь фигуры, ограниченной графиком функции
у = x^3 - 6x^2 + 9x + 1 и касательной к нему в точке x = 3.
б) Найдите площадь фигуры, ограниченной графиком функции
у = x^3 - 3x и касательной к нему в точке x = -1.
Похожие решебники
Популярные решебники 11 класс Все решебники
*размещая тексты в комментариях ниже, вы автоматически соглашаетесь с пользовательским соглашением