Упр.48.17 ГДЗ Мордкович 10-11 класс (Алгебра)
Решение #1
Решение #2

Рассмотрим вариант решения задания из учебника Мордкович, Семенов 11 класс, Мнемозина:
48.17 Для функции у = g(x) найдите ту первообразную, график которой проходит через заданную точку М:
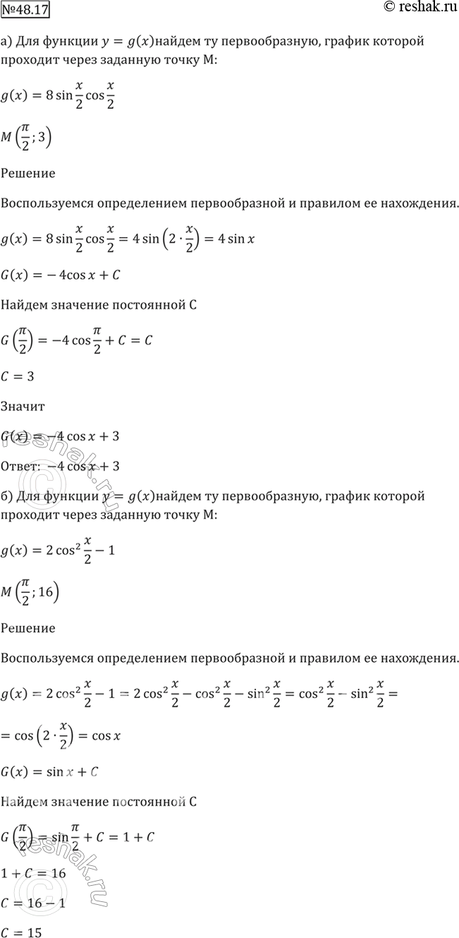
а) g(x) = 8 sin x/2 cos x/2, M (пи/2; 3);
б) g(x) = 2 cos^2 x/2 -1, M (пи/2; 16);
в) g(x) = cos^2 x/2 - sin^2 x/2, M (0; 7);
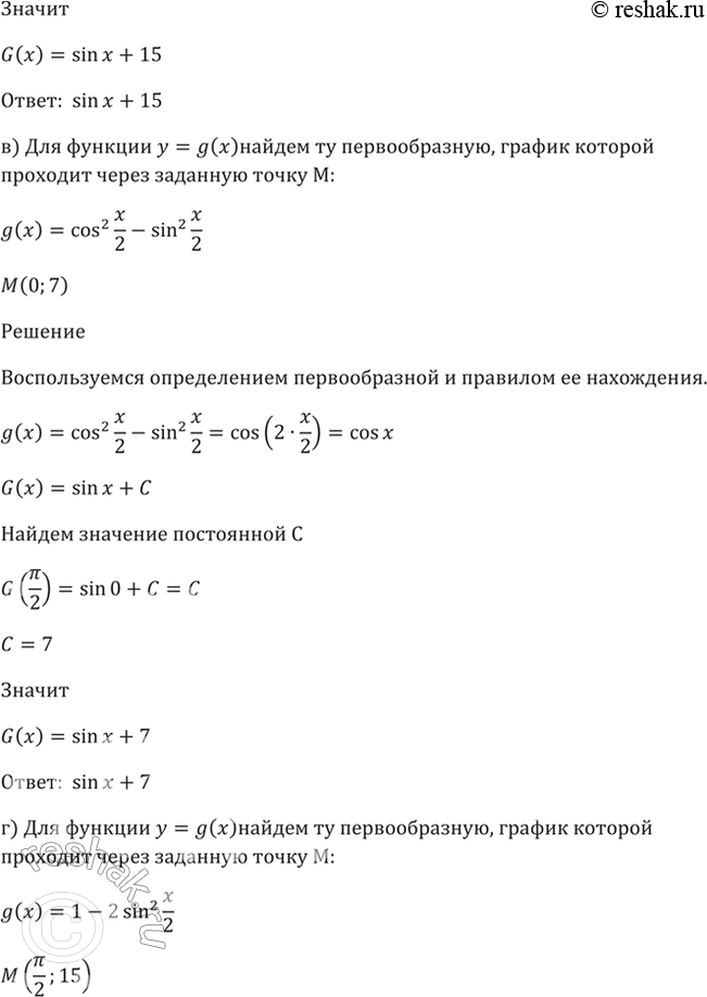
г) g(x) = 1 - 2 sin^2 x/2, M (пи/2; 15).
Похожие решебники
Популярные решебники 11 класс Все решебники
*размещая тексты в комментариях ниже, вы автоматически соглашаетесь с пользовательским соглашением