Упр.47.17 ГДЗ Мордкович 10-11 класс (Алгебра)
Решение #1
Решение #2

Рассмотрим вариант решения задания из учебника Мордкович, Семенов 11 класс, Мнемозина:
47.17 Найдите значение производной заданной функции в указанной точке:
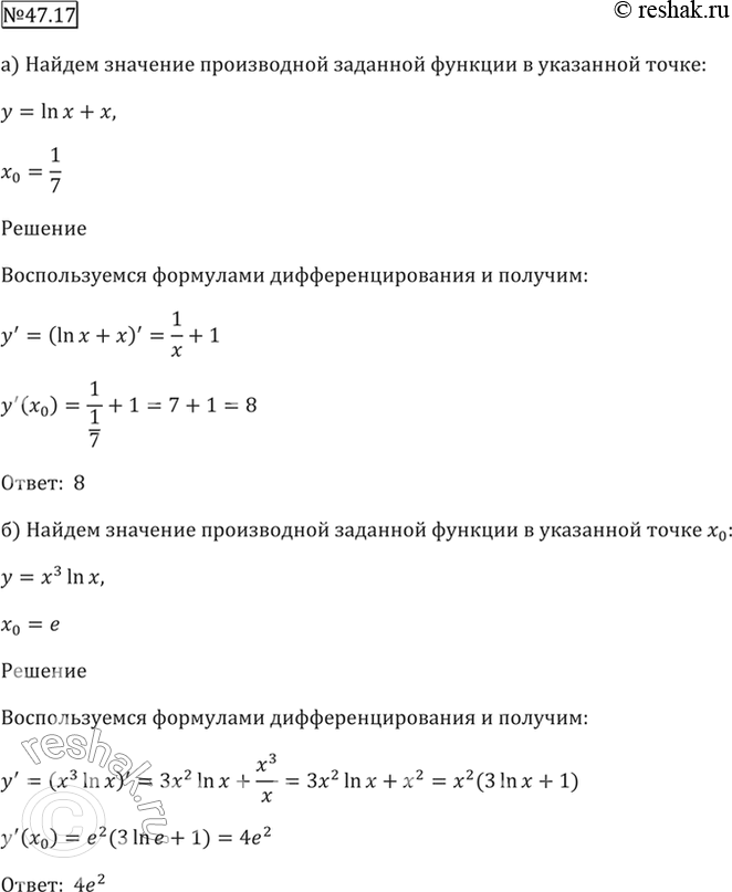
а) у = ln n + x, x0 = 1/7;
б) у = x^3 ln x, x0 = е;
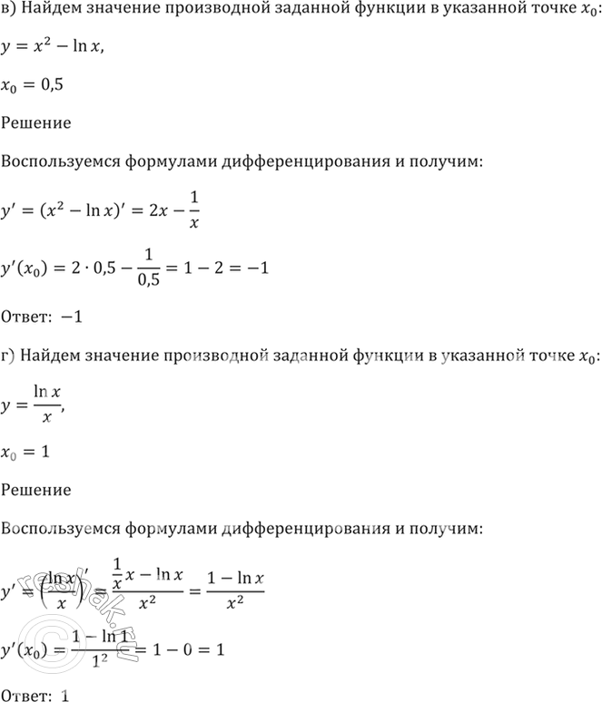
в) у = х^2 - ln x, x0 = 0,5;
г) у = ln x / x, x0 = 1.
Похожие решебники
Популярные решебники 11 класс Все решебники
*размещая тексты в комментариях ниже, вы автоматически соглашаетесь с пользовательским соглашением