Упр.32.36 ГДЗ Мордкович 10-11 класс (Алгебра)
Решение #1
Решение #2

Рассмотрим вариант решения задания из учебника Мордкович, Семенов 10-11 класс, Мнемозина:
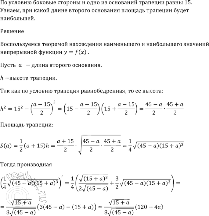
32.36 Боковые стороны и одно из оснований трапеции равны 15 см.
При какой длине второго основания площадь трапеции будет наибольшей?
Похожие решебники
Популярные решебники 10-11 класс Все решебники
*К сожалению, временные проблемы с публикацией комментариев с мобильных устройств.