Упр.32.37 ГДЗ Мордкович 10-11 класс (Алгебра)
Решение #1
Решение #2

Рассмотрим вариант решения задания из учебника Мордкович, Семенов 10-11 класс, Мнемозина:
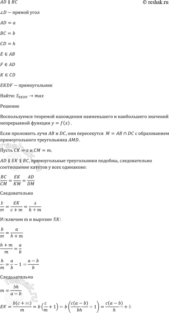
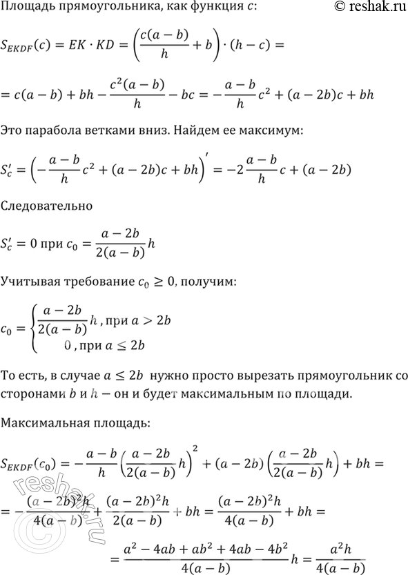
32.37 Из прямоугольной трапеции с основаниями а и b и высотой h вырезают прямоугольник наибольшей площади.
Чему равна эта площадь, если:
а) а = 80, b = 60, h = 100;
б) а = 24, b = 8, h = 12?
Похожие решебники
Популярные решебники 10-11 класс Все решебники
*размещая тексты в комментариях ниже, вы автоматически соглашаетесь с пользовательским соглашением