Упр.19.2 ГДЗ Мордкович 10-11 класс (Алгебра)
Решение #1
Решение #2

Рассмотрим вариант решения задания из учебника Мордкович, Семенов 10 класс, Мнемозина:
19.2 Упростите выражение:
а) sin (a + b) - sin a * cos b;
б) sin (пи/3 + a) - 1/2 sin a;
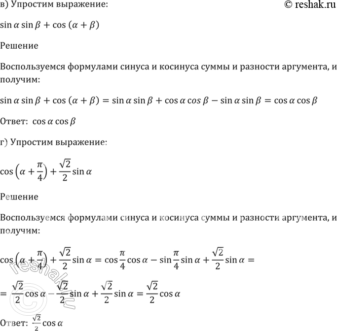
в) sin а * sin b + cos (а + b);
г) cos (a + пи/4) + корень(2)/2 * sin a.
Похожие решебники
Популярные решебники 10 класс Все решебники
*размещая тексты в комментариях ниже, вы автоматически соглашаетесь с пользовательским соглашением