Упр.18.43 ГДЗ Мордкович 10-11 класс (Алгебра)
Решение #1
Решение #2

Рассмотрим вариант решения задания из учебника Мордкович, Семенов 10 класс, Мнемозина:
18.43
a) 3tg^2 x/2 - 2ctg (3РїРё/2 + x/2) - 1 = 0;
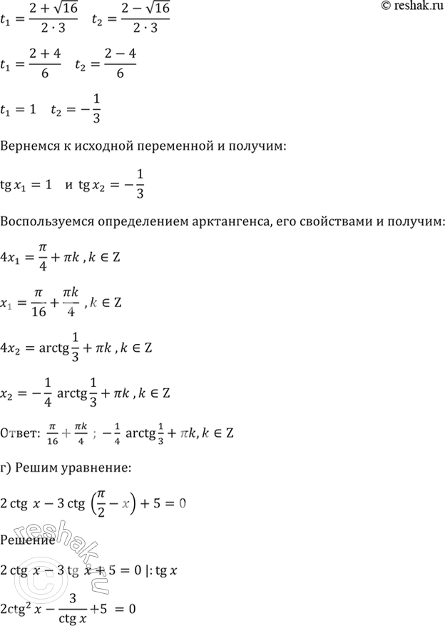
Р±) 3tg^2 4x - 2ctg (РїРё/2 - 4x) = 1;
РІ) tg (РїРё + x) + 2tg(РїРё/2 + x) + 1 = 0;
Рі) 2ctg x - 3ctg (РїРё/2 - x) + 5 = 0.
Похожие решебники
Популярные решебники 10 класс Все решебники
*К сожалению, временные проблемы с публикацией комментариев с мобильных устройств.