Упр.19.6 ГДЗ Мордкович 10-11 класс (Алгебра)
Решение #1
Решение #2

Рассмотрим вариант решения задания из учебника Мордкович, Семенов 10 класс, Мнемозина:
19.6
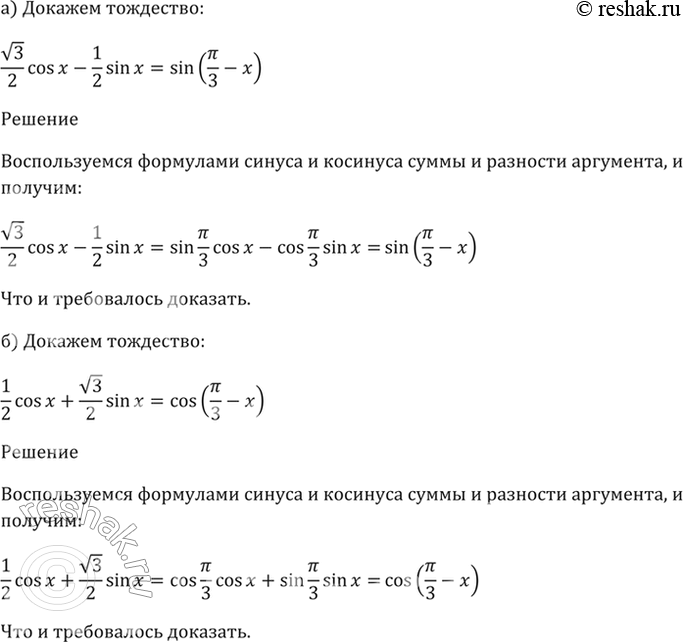
а) корень(3)/2 cos x - 1/2 sin х = sin (пи/3 - x);
б) 1/2 cos х + корень(3)/2 sin x = cos (пи/3 - x).
Похожие решебники
Популярные решебники 10 класс Все решебники
*К сожалению, временные проблемы с публикацией комментариев с мобильных устройств.