Упр.18.42 ГДЗ Мордкович 10-11 класс (Алгебра)
Решение #1
Решение #2

Рассмотрим вариант решения задания из учебника Мордкович, Семенов 10 класс, Мнемозина:
18.42
а) 2 tg^2 2x + 3tg (пи + 2x) = 0;
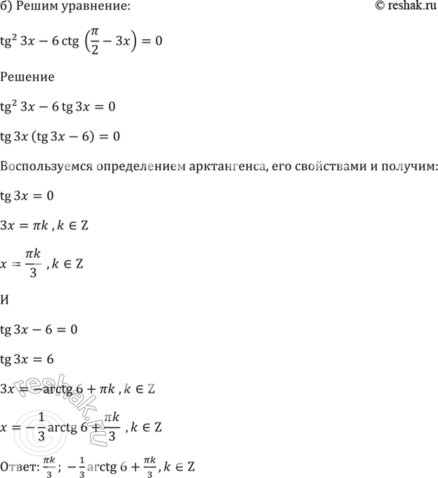
6) tg^2 3x - 6ctg(пи/2 - 3x) = 0.
Похожие решебники
Популярные решебники 10 класс Все решебники
*размещая тексты в комментариях ниже, вы автоматически соглашаетесь с пользовательским соглашением