Упр.620 ГДЗ Макарычев Миндюк 8 класс (Алгебра)
Решение #1 (Учебник 2024)
Решение #2 (Учебник 2019)
Решение #3 (Учебник 2019)
Решение #4 (Учебник 2019)

Рассмотрим вариант решения задания из учебника Макарычев, Миндюк, Нешков 8 класс, Просвещение:
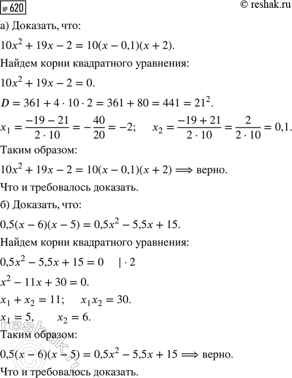
Докажите тождество:
а) 10х^2 + 19х - 2 = 10(х - 0,1)(х + 2);
б) 0,5(х - 6)(х - 5) = 0,5х^2 - 5,5х + 15.
Два автомобиля выезжают одновременно из одного города в другой. Скорость первого на 10 км/ч больше скорости второго, и поэтому первый автомобиль приезжает на место на 1 ч раньше второго. Найдите скорость каждого автомобиля, зная, что расстояние между городами равно 560 км.
Похожие решебники
Популярные решебники 8 класс Все решебники
*К сожалению, временные проблемы с публикацией комментариев с мобильных устройств.