№97 ГДЗ Рымкевич 10-11 класс (Физика)
Решение #1
Решение #2
Решение #3

Рассмотрим вариант решения задания из учебника Рымкевич 10-11 класс, Дрофа:
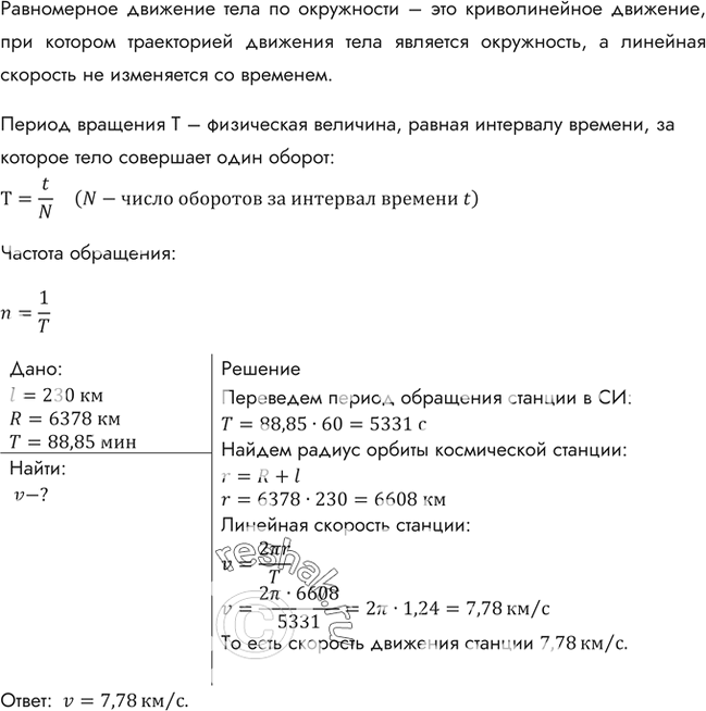
Первая в мире орбитальная космическая станция, образованная в результате стыковки космических кораблей «Союз-4» и «Союз-5» 16 января 1969 г., имела период обращения 88,85 мин и среднюю высоту над поверхностью Земли 230 км (считая орбиту круговой). Найти среднюю скорость движения станции.
Популярные решебники 10-11 класс Все решебники
*К сожалению, временные проблемы с публикацией комментариев с мобильных устройств.