№768 ГДЗ Рымкевич 10-11 класс (Физика)
Решение #1
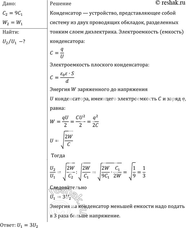
Решение #2
Решение #3

Рассмотрим вариант решения задания из учебника Рымкевич 10-11 класс, Дрофа:
Емкость одного конденсатора в 9 раз больше емкости другого. На какой из этих конденсаторов надо подать большее напряжение, чтобы их энергия была одинаковой? во сколько раз большее?
Популярные решебники 10-11 класс Все решебники
*размещая тексты в комментариях ниже, вы автоматически соглашаетесь с пользовательским соглашением