№774 ГДЗ Рымкевич 10-11 класс (Физика)
Решение #1
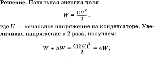
Решение #2
Решение #3

Рассмотрим вариант решения задания из учебника Рымкевич 10-11 класс, Дрофа:
При увеличении напряжения, поданного на конденсатор емкостью 20 мкФ, в 2 раза энергия поля возросла на 0,3 Дж. Найти начальные значения напряжения и энергии поля.
Популярные решебники 10-11 класс Все решебники
*размещая тексты в комментариях ниже, вы автоматически соглашаетесь с пользовательским соглашением