№41 ГДЗ Рымкевич 10-11 класс (Физика)
Решение #1
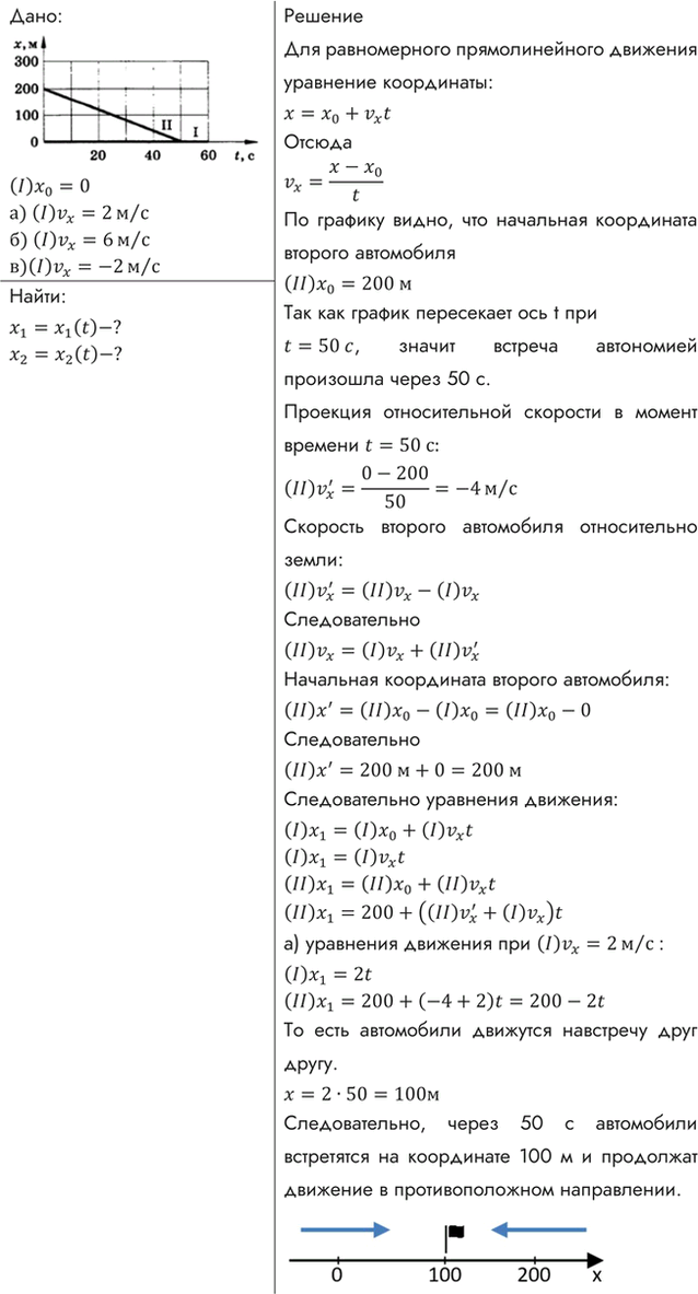
Решение #2

Рассмотрим вариант решения задания из учебника Рымкевич 10-11 класс, Дрофа:
На рисунке 13 изображен график движения второго автомобиля в системе отсчета, связанной с первым автомобилем. Написать уравнения движений и построить графики в системе отсчета, связанной с землей (начало координат расположить в месте нахождения первого автомобиля в начальный момент времени), если скорость первого автомобиля относительно земли: а) направлена по оси X и равна 2 м/с; б) направлена по оси X и равна б м/с; в) направлена в сторону, противоположную оси X, и равна 2 м/с. Описать картину движения в каждом случае.
Популярные решебники 10-11 класс Все решебники
*размещая тексты в комментариях ниже, вы автоматически соглашаетесь с пользовательским соглашением