Решаем устно Параграф 15 ГДЗ Мерзляк Полонский 5 класс (Математика)
Решение #1 (Учебник 2024)
Решение #2 (Учебник 2019)

Рассмотрим вариант решения задания из учебника Мерзляк, Полонский, Якир 5 класс, Просвещение:
1. Чему равен периметр восьмиугольника, каждая сторона которого равна 4 см?
2. Вычислите сумму 27 + 16 + 33 + 24.
3. Каких чисел не хватает в цепочке вычислений?
4. На трёх кустах расцвело 15 роз. Когда на одном из этих кустов распустилось ещё 3 розы, то на всех кустах роз стало поровну. Сколько роз было на каждом кусте вначале?
1. Каждая сторона треугольника равна 12 см. Как называют такой треугольник? Чему равен его периметр?
2. Периметр равнобедренного треугольника равен 32 см, а одна из его сторон — 12 см. Найдите длины двух других сторон треугольника. Сколько решений имеет задача?
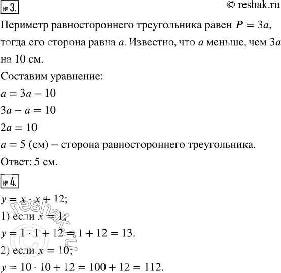
3. Найдите сторону равностороннего треугольника, если она меньше его периметра на 10 см.
4. Вычислите значение у по формуле у=х·X+12, если: 1) х = 1; 2) х = 10.
Похожие решебники
Популярные решебники 5 класс Все решебники
*К сожалению, временные проблемы с публикацией комментариев с мобильных устройств.