Решаем устно Параграф 16 ГДЗ Мерзляк Полонский 5 класс (Математика)
Решение #1 (Учебник 2024)
Решение #2 (Учебник 2019)

Рассмотрим вариант решения задания из учебника Мерзляк, Полонский, Якир 5 класс, Просвещение:
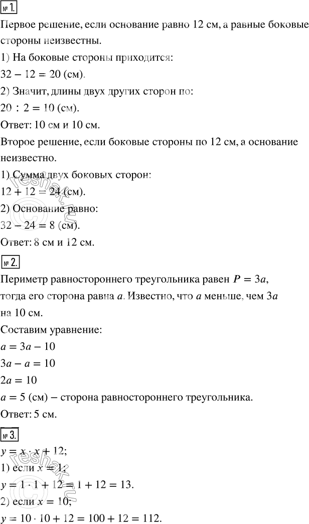
1. Периметр равнобедренного треугольника равен 32 см, а одна из его сторон — 12 см. Найдите длины двух других сторон треугольника. Сколько решений имеет задача?
2. Найдите сторону равностороннего треугольника, если она меньше его периметра на 10 см.
3. Вычислите значение у по формуле у = х • х + 12, если: 1) х = 1; 2) х = 10.
1. Чему равна сумма:
1) 20+20+20; 3) 12+12+12+12; 5) 7+7+7+7+7;
2) 33+33+33; 4) 25+25+25+25; 6) 8+8+8+8+8?
2. Вычислите:
1) 6+4·3-2; 3) 6+4·(3-2);
2) (6+4)·3-2; 4) (6+4)·(3-2).
3. Найдите произведение чисел 14 и 6.
4. Увеличьте число 18 в 3 раза.
5. Найдите длину боковой стороны равнобедренного треугольника, если его периметр на 12 см больше основания.
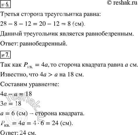
6. Определите вид треугольника, две стороны которого равны 8 см и 12 см, а периметр — 28 см.
7. Найдите периметр квадрата, если он больше его стороны на 18 см.
Похожие решебники
Популярные решебники 5 класс Все решебники
*К сожалению, временные проблемы с публикацией комментариев с мобильных устройств.